HOME   LIST
‹–   –›

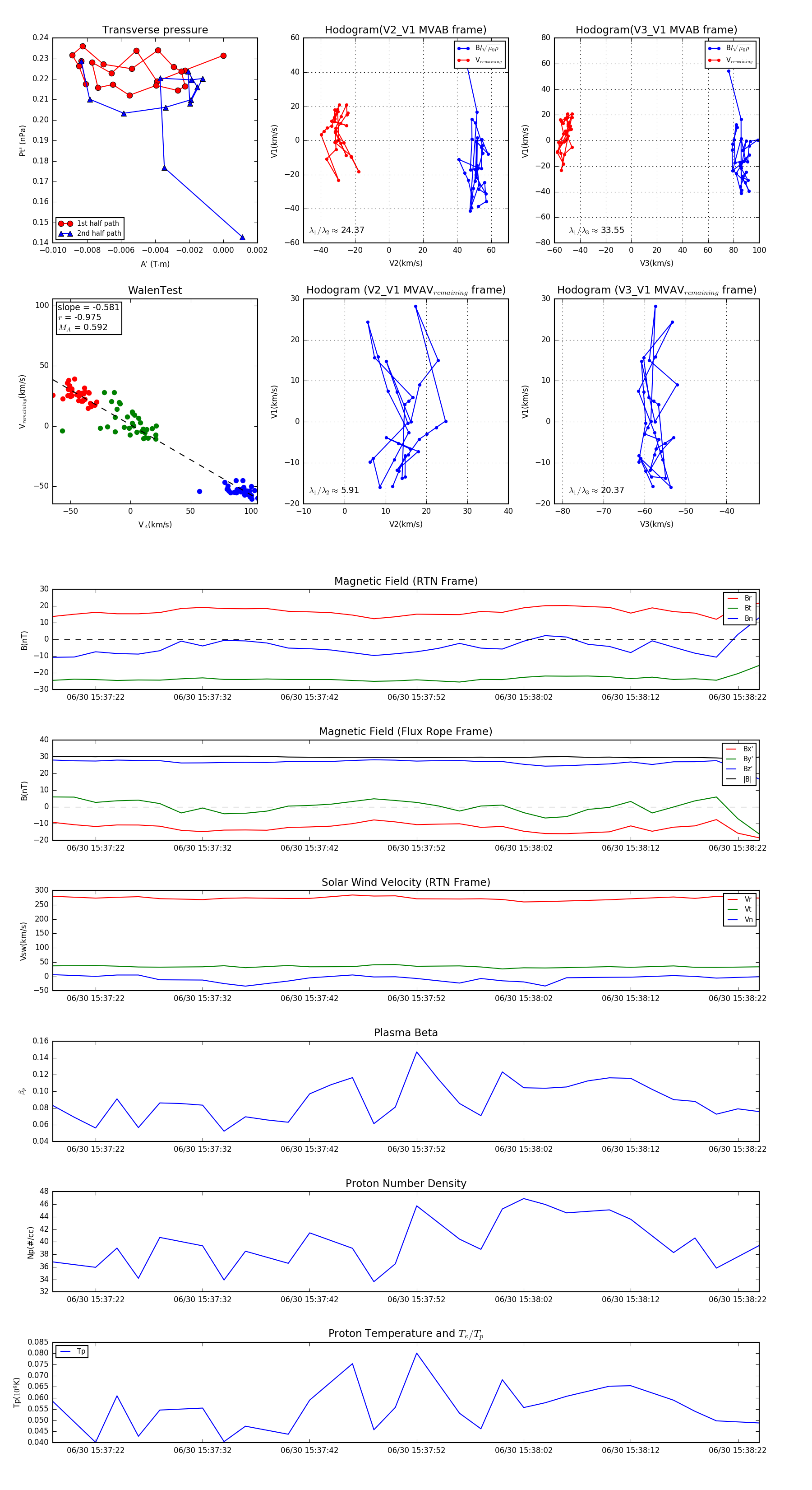
Flux Rope in 2023

Flux Rope Event 2023-06-30 15:37:18 ~ 2023-06-30 15:38:24 (67 seconds)


plot