HOME   LIST
‹–   –›

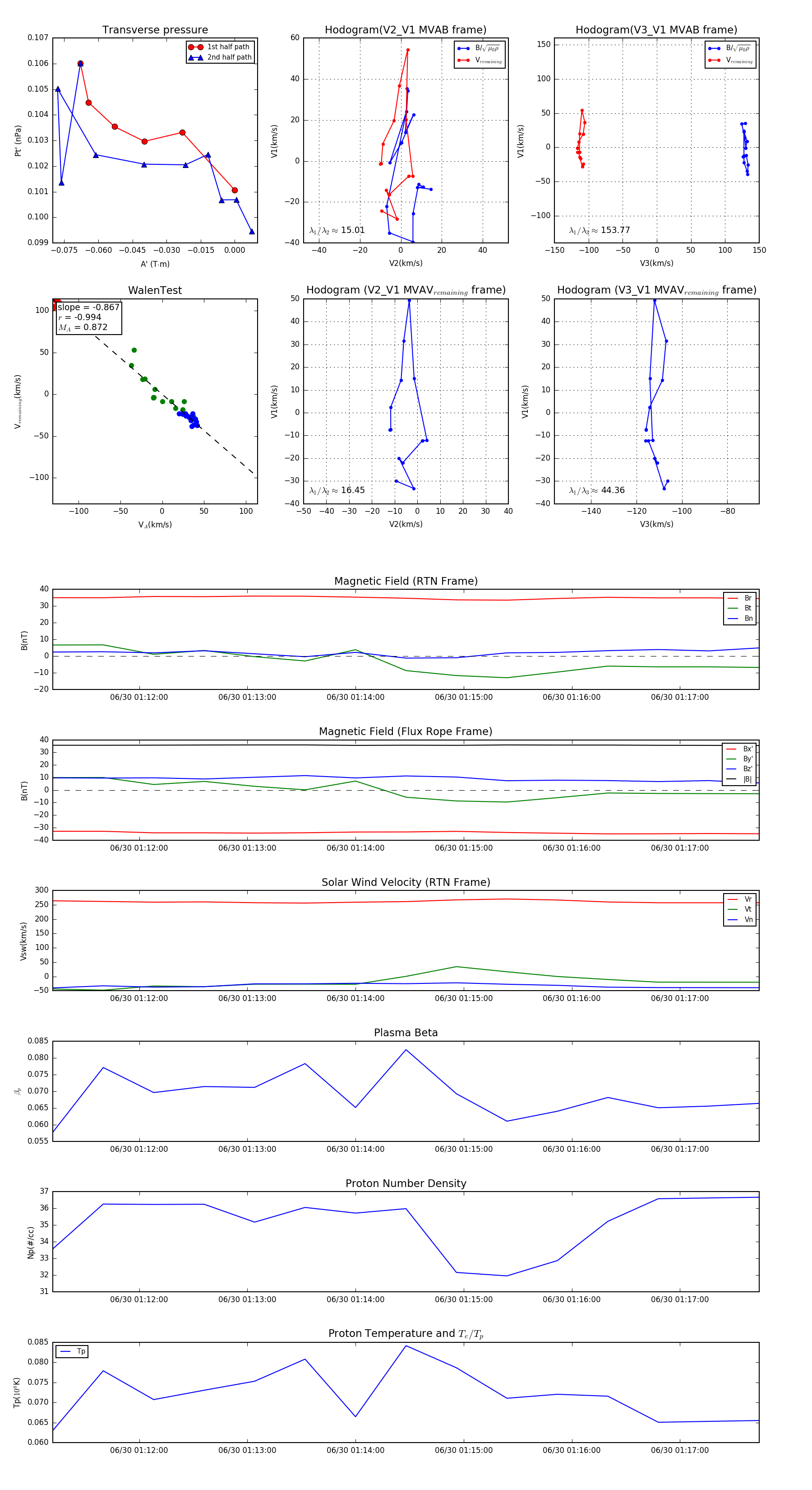
Flux Rope in 2023

Flux Rope Event 2023-06-30 01:11:12 ~ 2023-06-30 01:17:44 (393 seconds)


plot