HOME   LIST
‹–   –›

Flux Rope in 2023

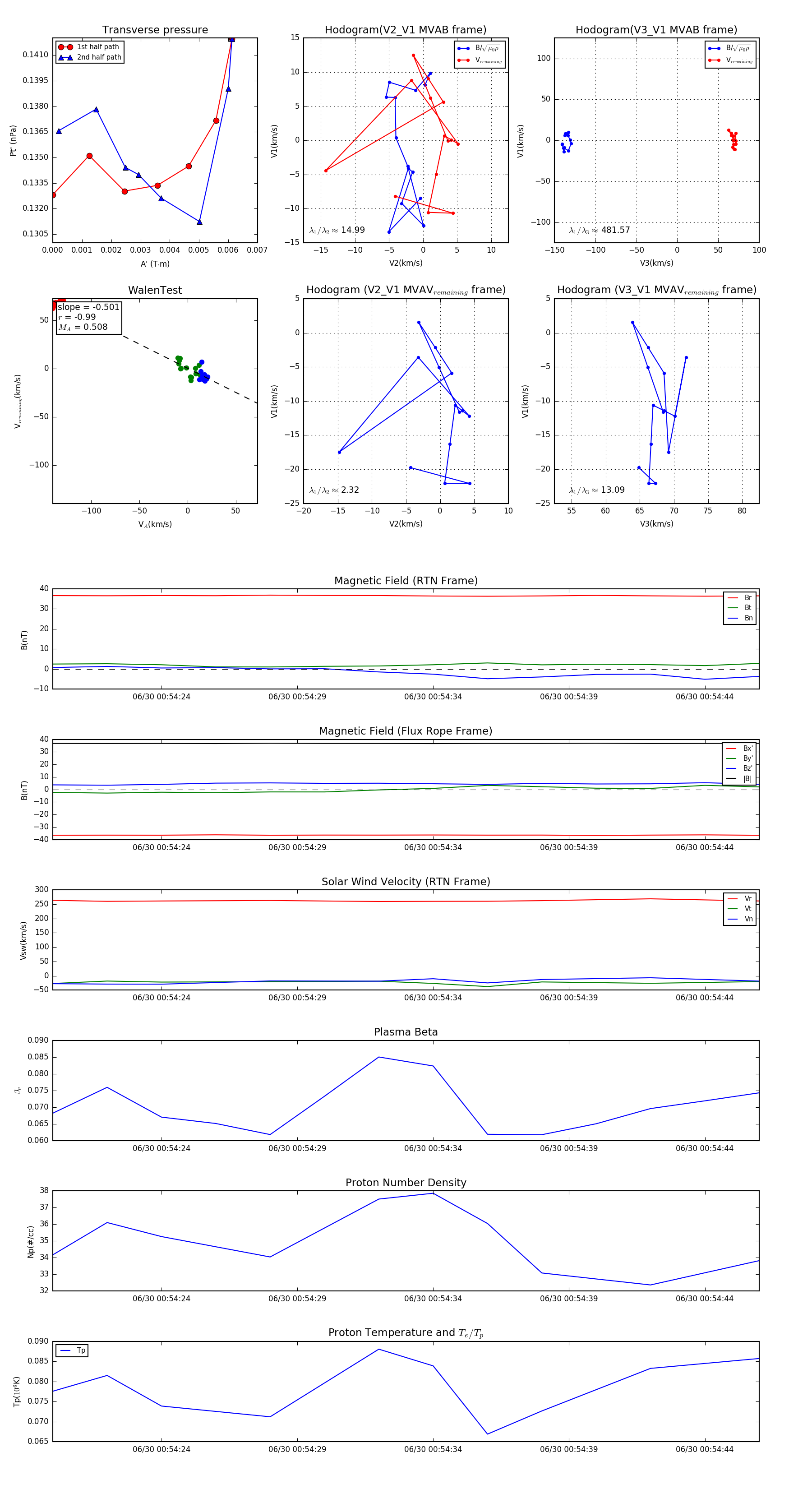
Flux Rope Event 2023-06-30 00:54:20 ~ 2023-06-30 00:54:46 (27 seconds)


plot