HOME   LIST
‹–   –›

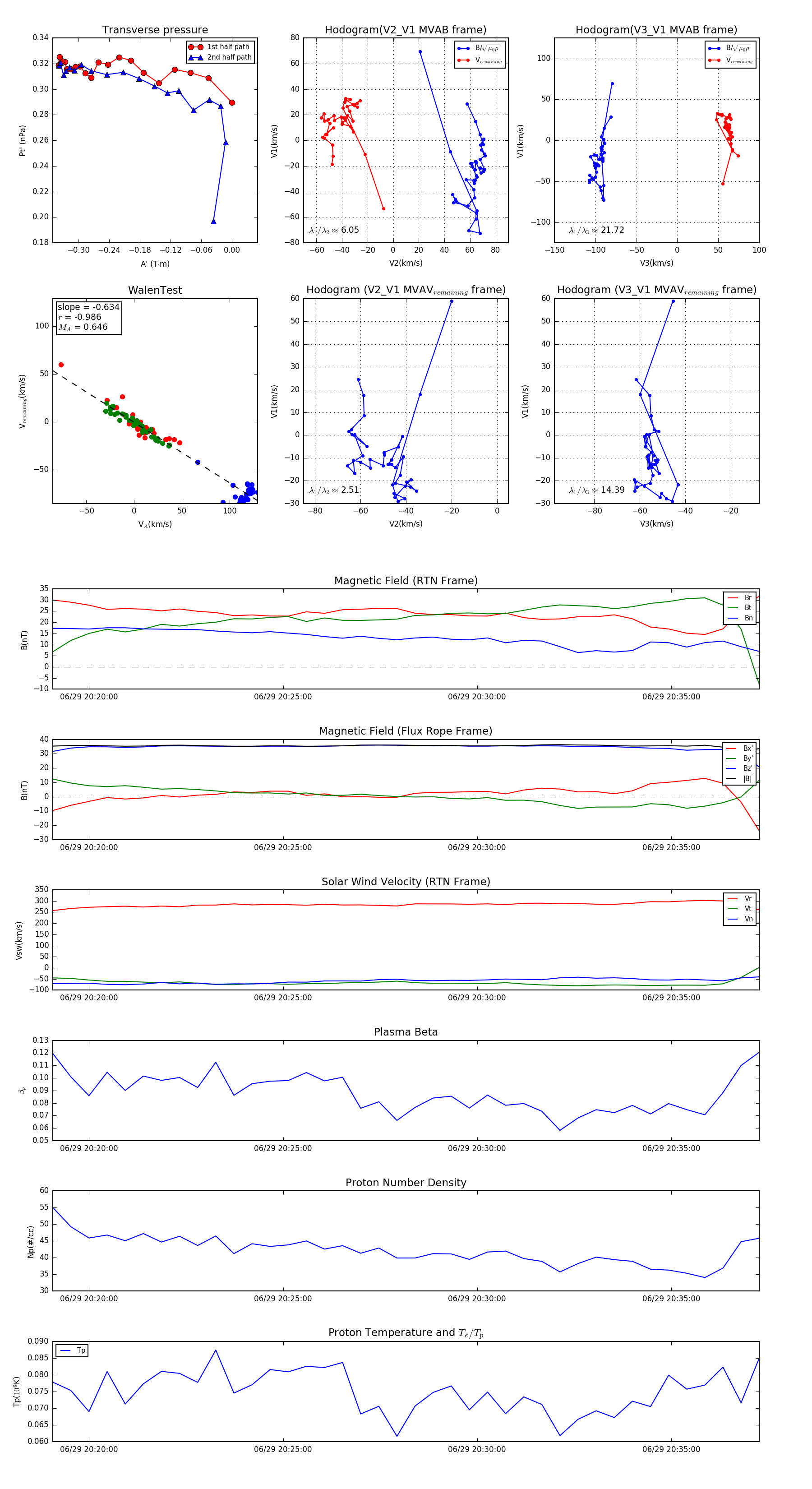
Flux Rope in 2023

Flux Rope Event 2023-06-29 20:19:04 ~ 2023-06-29 20:37:16 (1093 seconds)


plot