HOME   LIST
‹–   –›

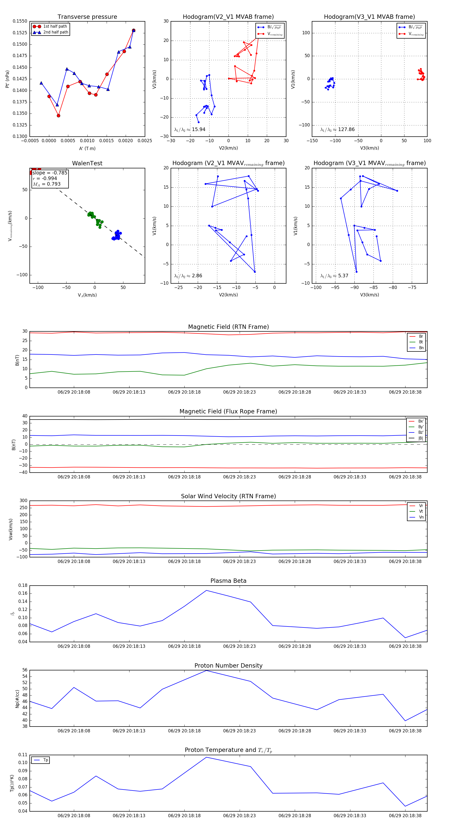
Flux Rope in 2023

Flux Rope Event 2023-06-29 20:18:04 ~ 2023-06-29 20:18:40 (37 seconds)


plot