HOME   LIST
‹–   –›

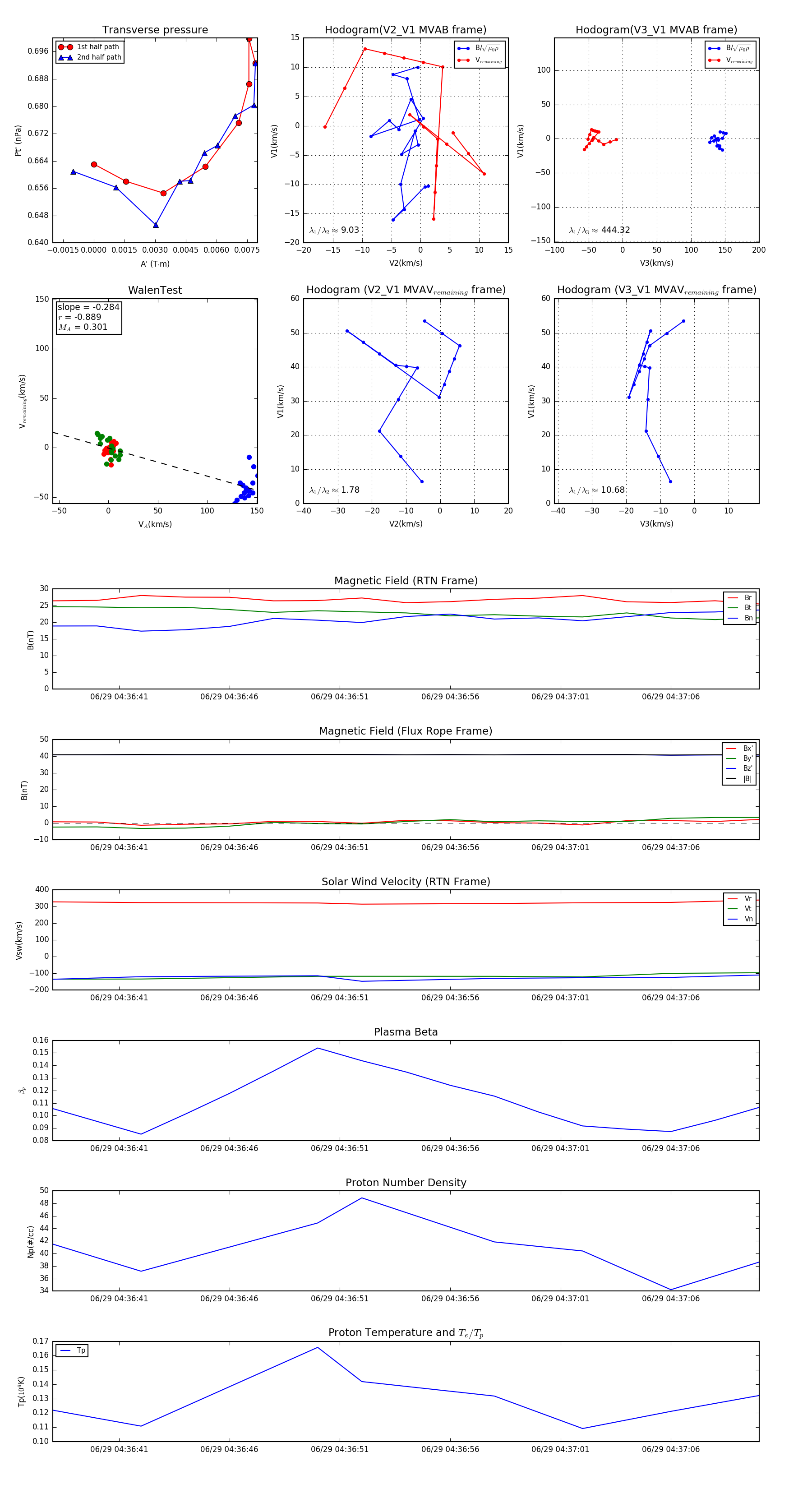
Flux Rope in 2023

Flux Rope Event 2023-06-29 04:36:38 ~ 2023-06-29 04:37:10 (33 seconds)


plot