HOME   LIST
‹–   –›

Flux Rope in 2023

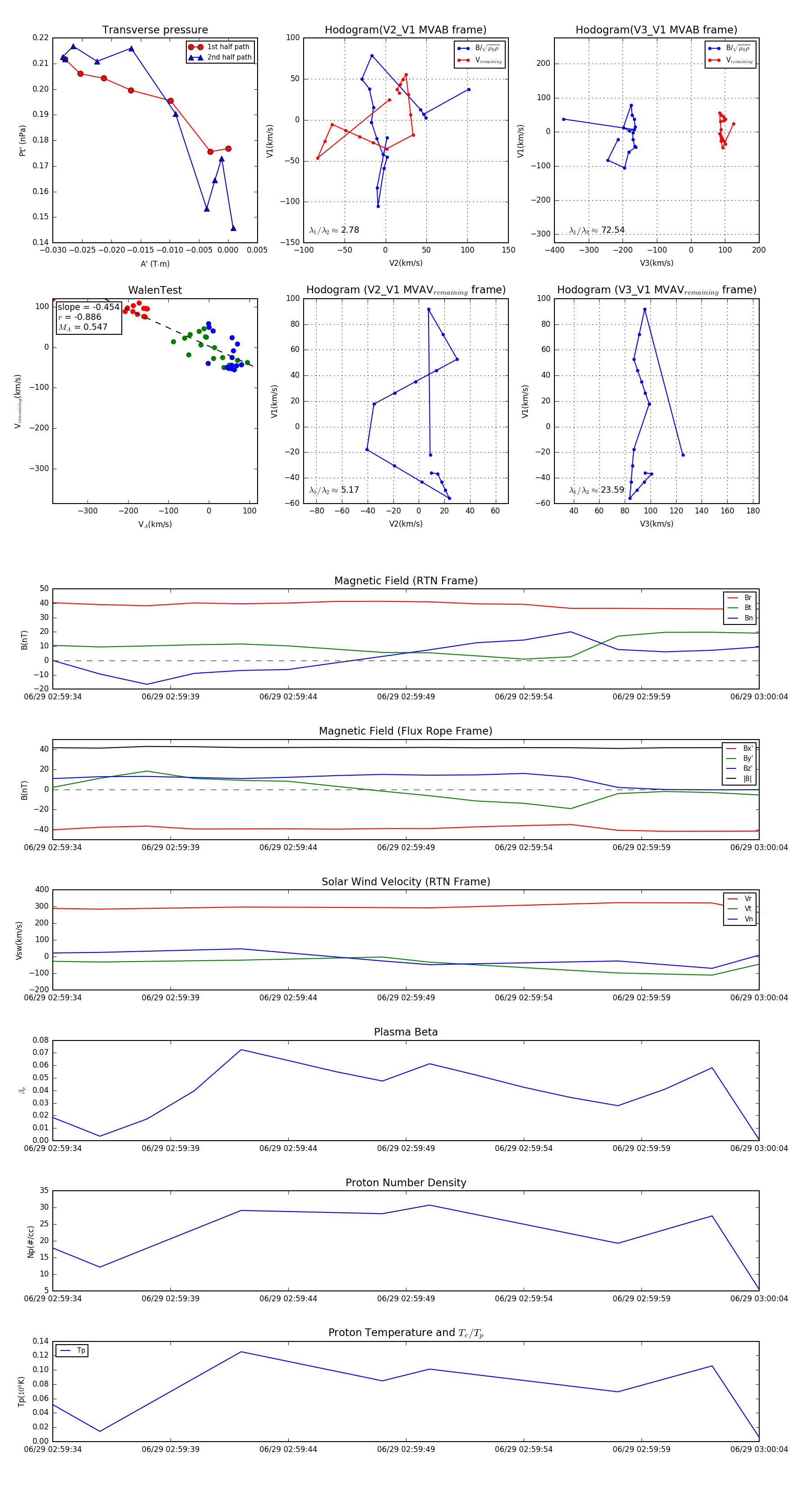
Flux Rope Event 2023-06-29 02:59:34 ~ 2023-06-29 03:00:04 (31 seconds)


plot