HOME   LIST
‹–   –›

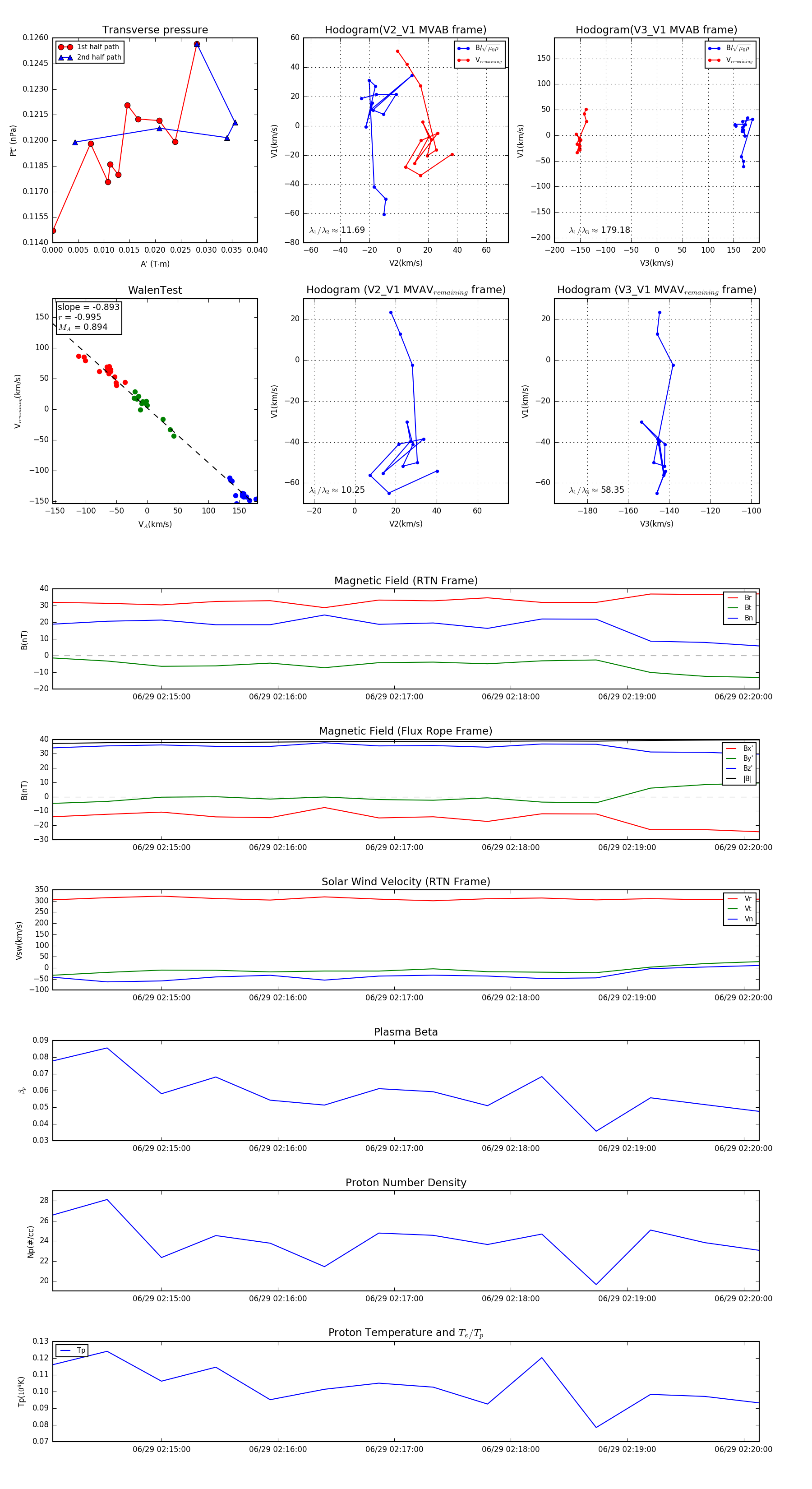
Flux Rope in 2023

Flux Rope Event 2023-06-29 02:14:04 ~ 2023-06-29 02:20:08 (365 seconds)


plot