HOME   LIST
‹–   –›

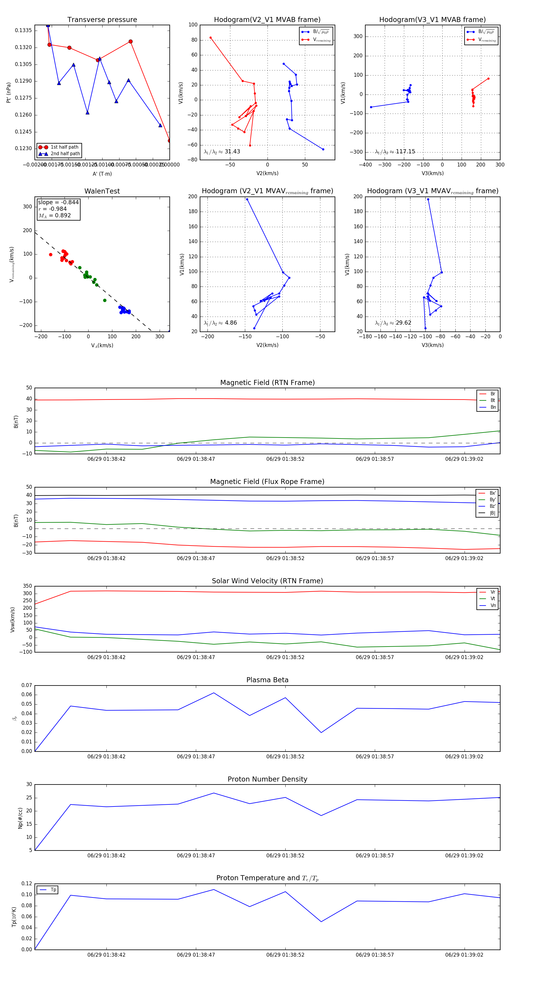
Flux Rope in 2023

Flux Rope Event 2023-06-29 01:38:38 ~ 2023-06-29 01:39:04 (27 seconds)


plot