HOME   LIST
‹–   –›

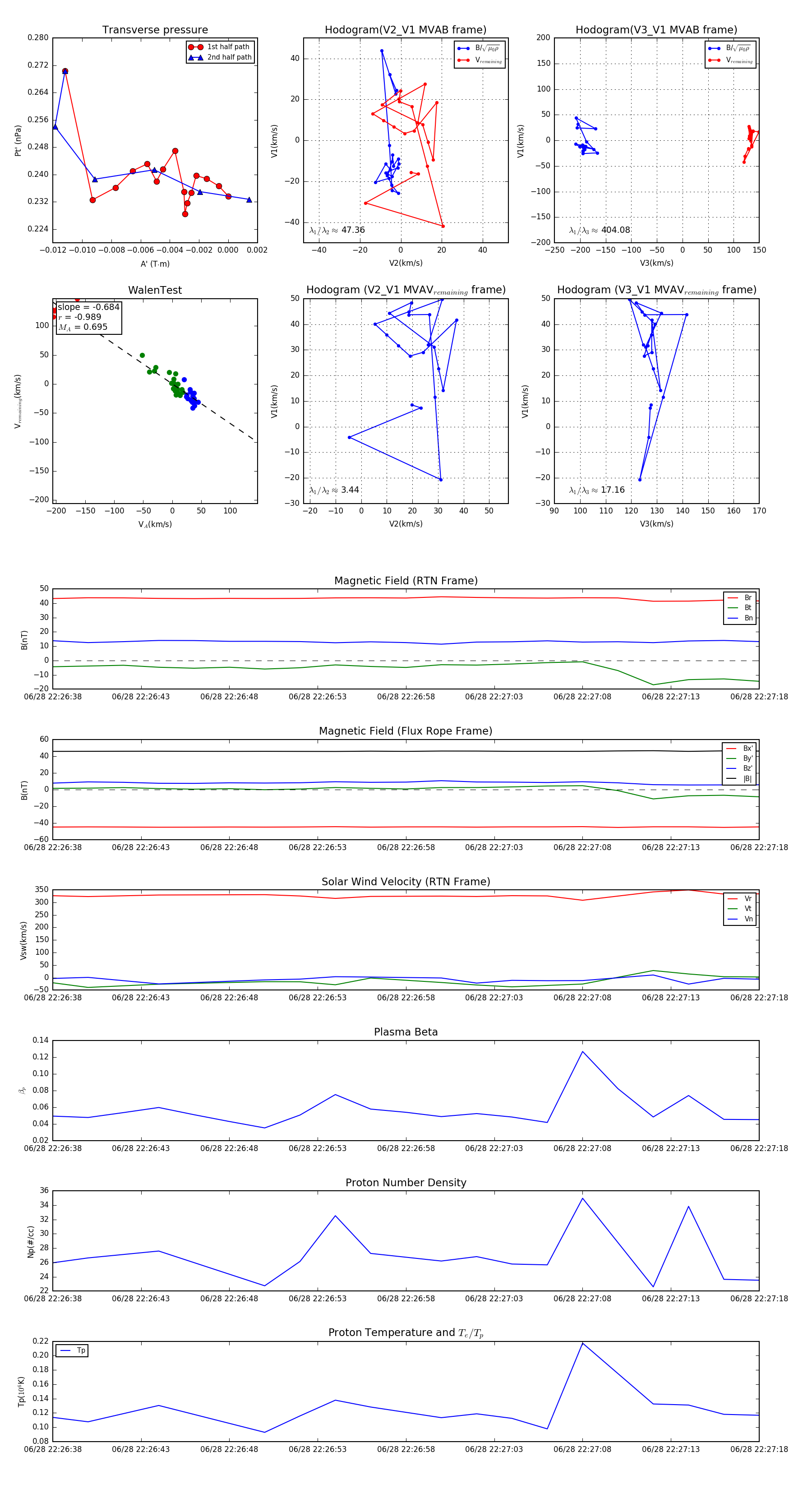
Flux Rope in 2023

Flux Rope Event 2023-06-28 22:26:38 ~ 2023-06-28 22:27:18 (41 seconds)


plot