HOME   LIST
‹–   –›

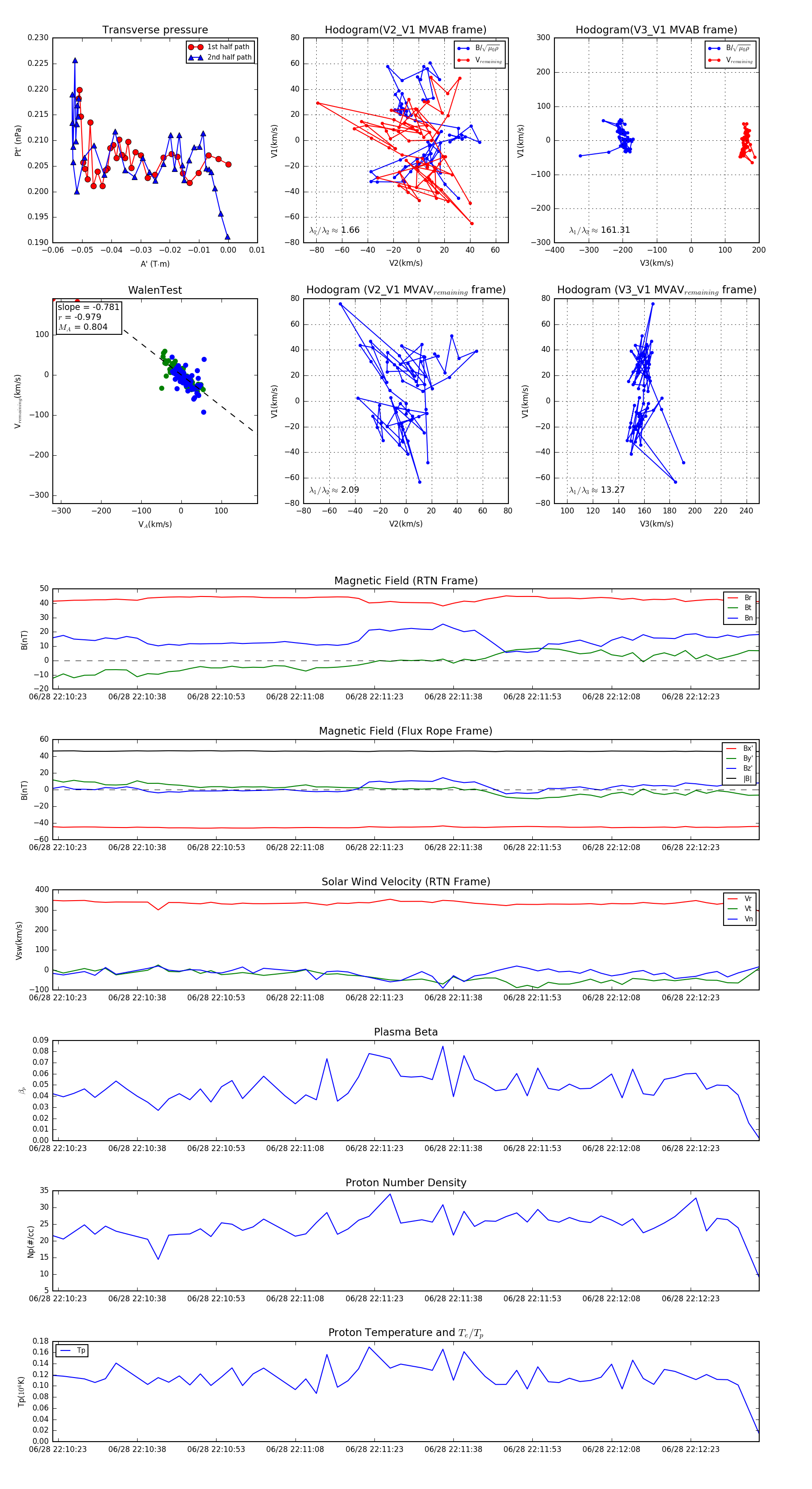
Flux Rope in 2023

Flux Rope Event 2023-06-28 22:10:22 ~ 2023-06-28 22:12:36 (135 seconds)


plot