HOME   LIST
‹–   –›

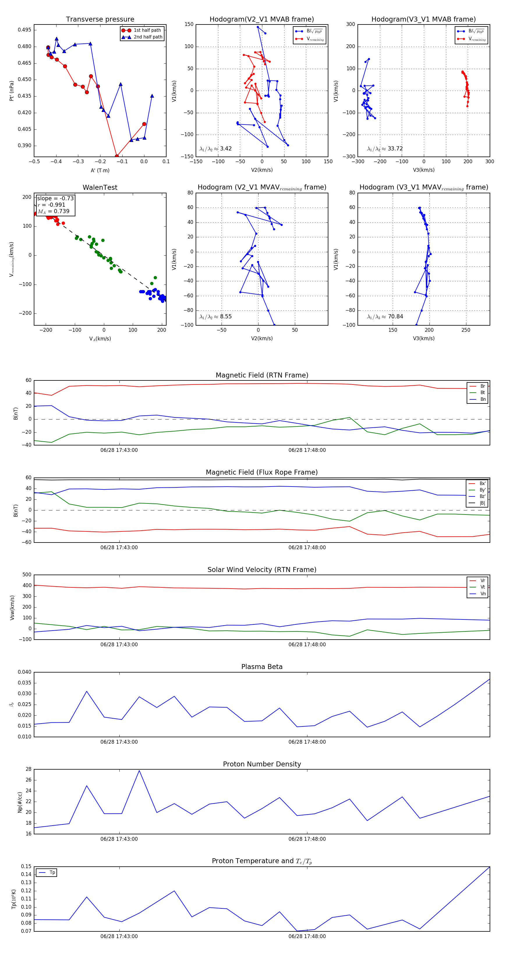
Flux Rope in 2023

Flux Rope Event 2023-06-28 17:40:44 ~ 2023-06-28 17:52:52 (729 seconds)


plot