HOME   LIST
‹–   –›

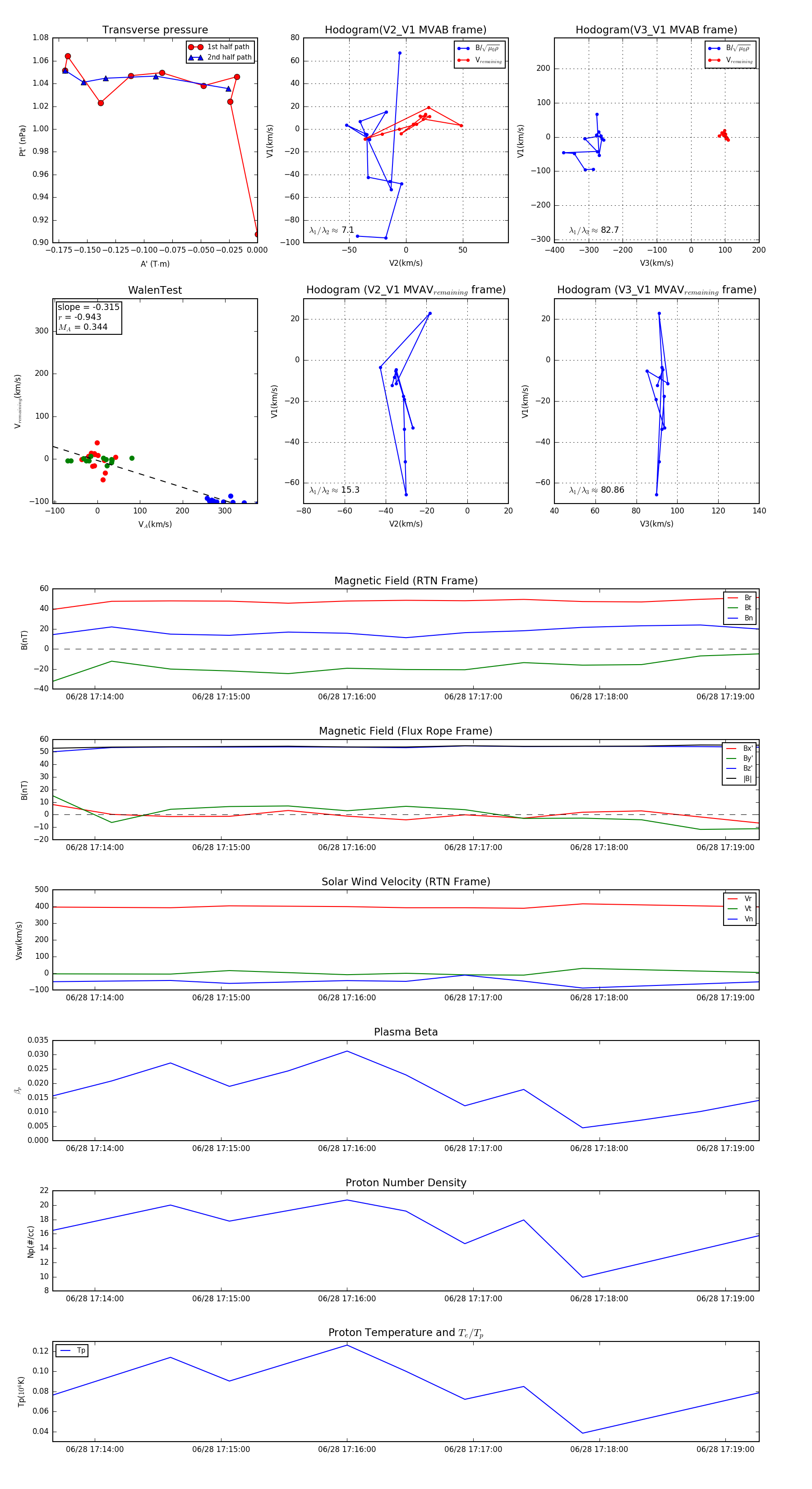
Flux Rope in 2023

Flux Rope Event 2023-06-28 17:13:40 ~ 2023-06-28 17:19:16 (337 seconds)


plot