HOME   LIST
‹–   –›

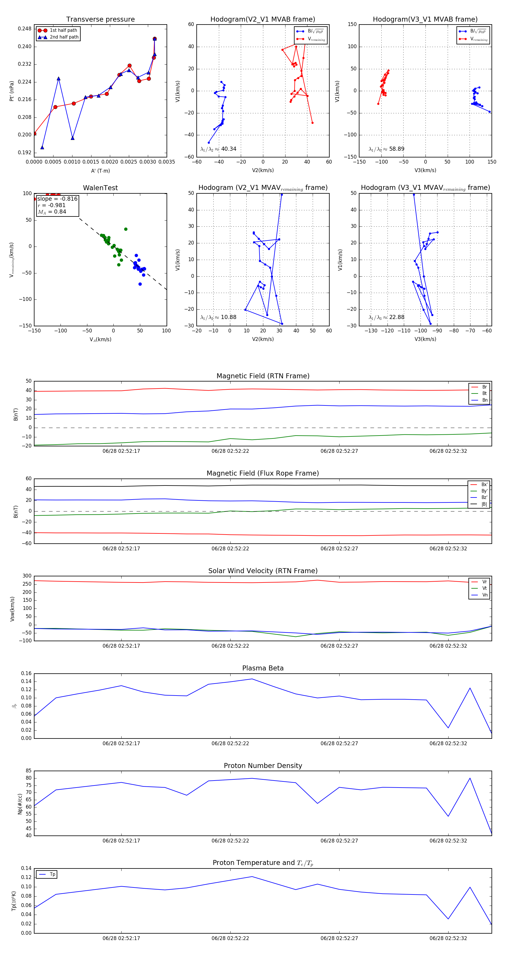
Flux Rope in 2023

Flux Rope Event 2023-06-28 02:52:13 ~ 2023-06-28 02:52:34 (22 seconds)


plot