HOME   LIST
‹–   –›

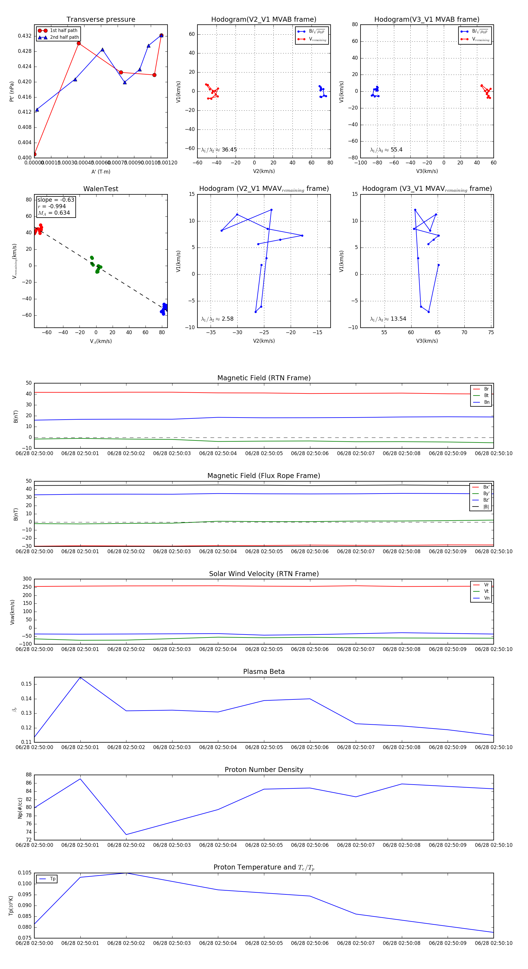
Flux Rope in 2023

Flux Rope Event 2023-06-28 02:50:00 ~ 2023-06-28 02:50:10 (11 seconds)


plot