HOME   LIST
‹–   –›

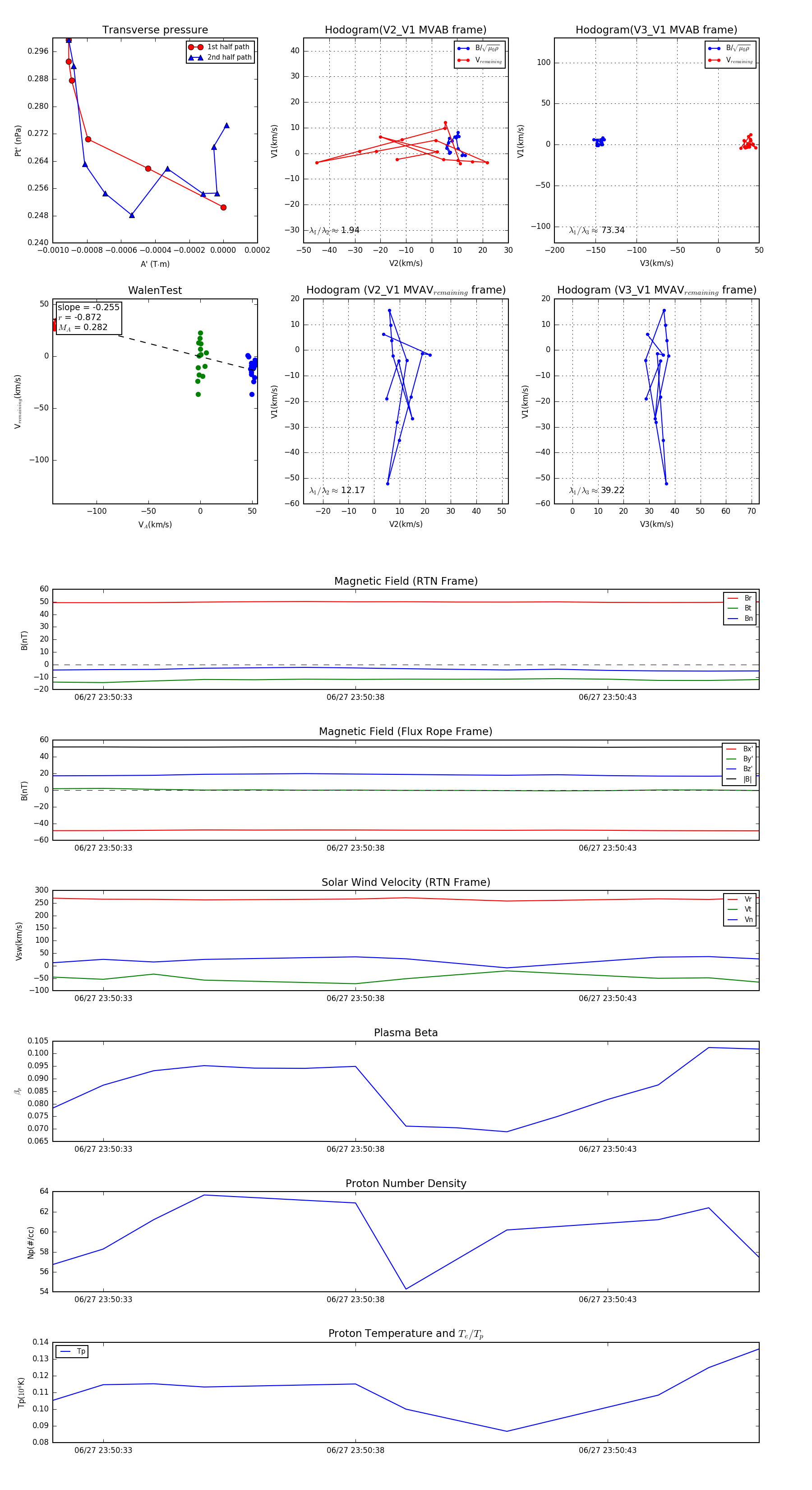
Flux Rope in 2023

Flux Rope Event 2023-06-27 23:50:32 ~ 2023-06-27 23:50:46 (15 seconds)


plot