HOME   LIST
‹–   –›

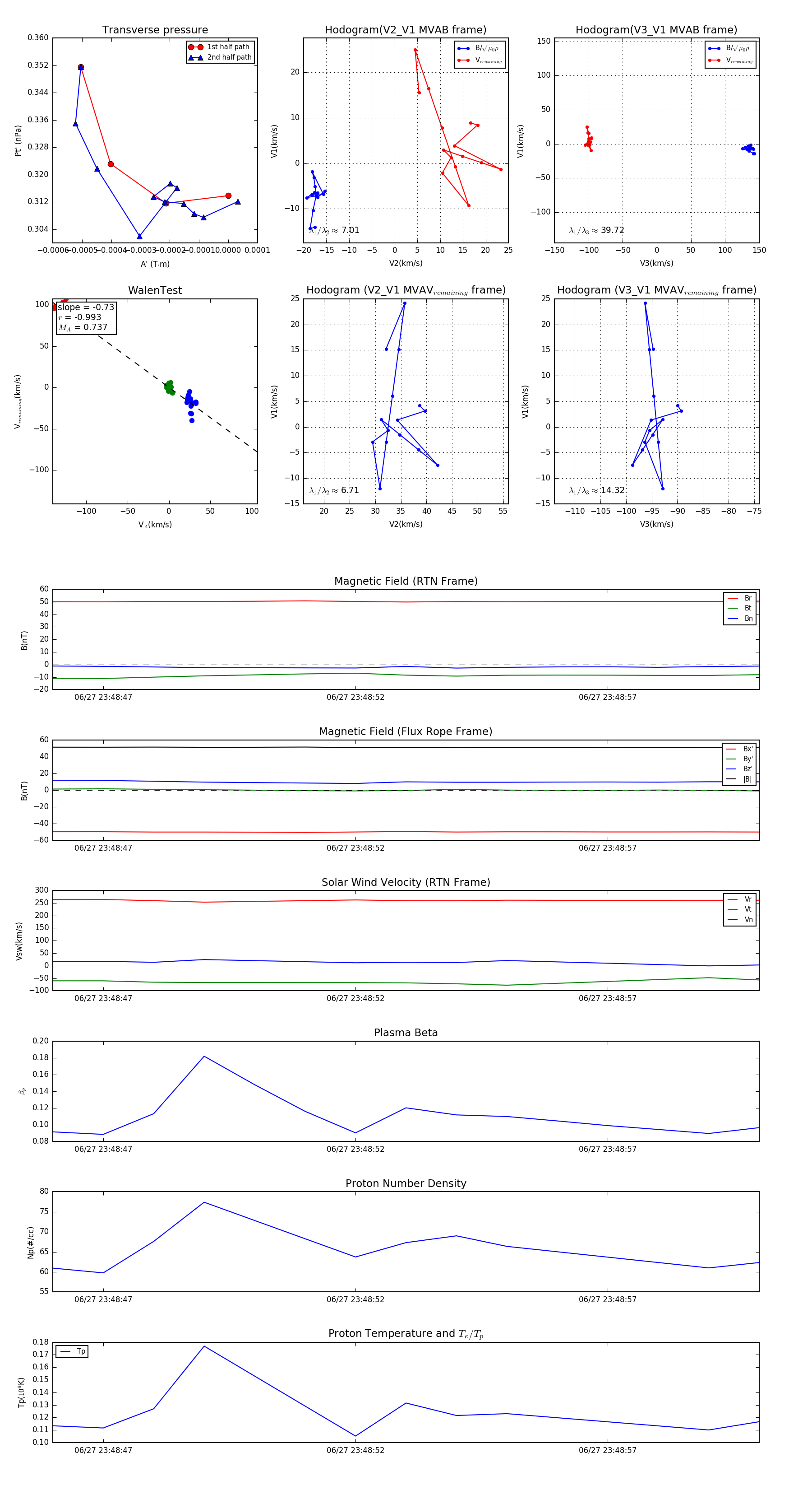
Flux Rope in 2023

Flux Rope Event 2023-06-27 23:48:46 ~ 2023-06-27 23:49:00 (15 seconds)


plot