HOME   LIST
‹–   –›

Flux Rope in 2023

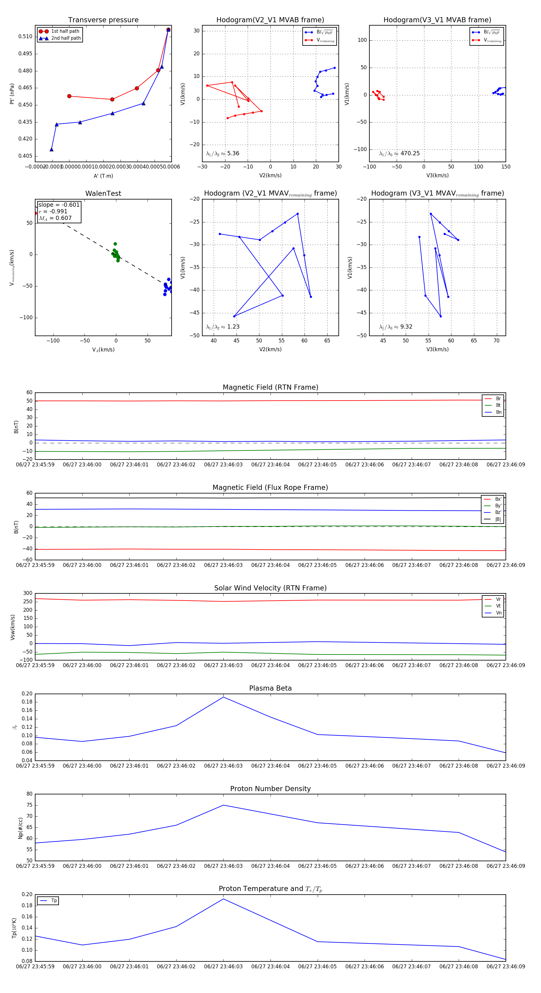
Flux Rope Event 2023-06-27 23:45:59 ~ 2023-06-27 23:46:09 (11 seconds)


plot