HOME   LIST
‹–   –›

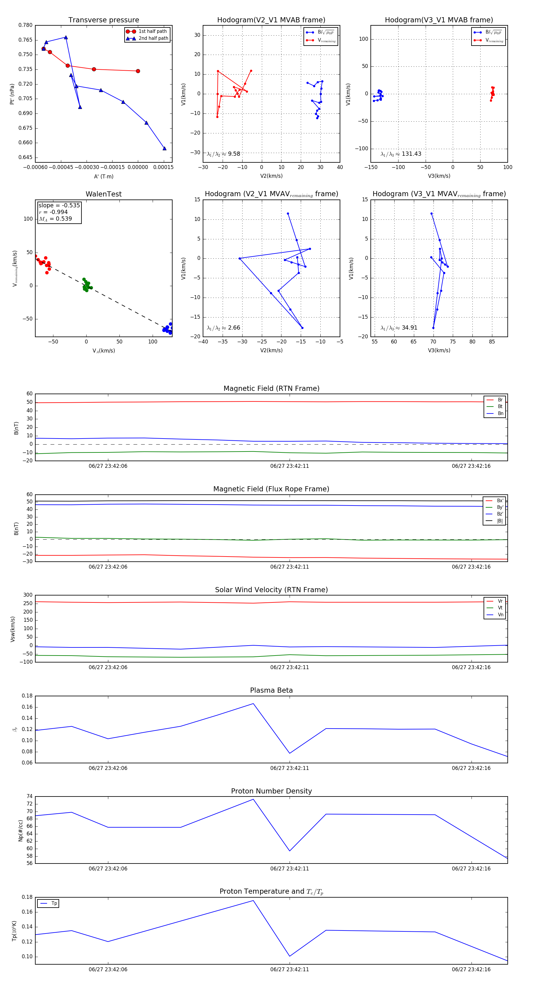
Flux Rope in 2023

Flux Rope Event 2023-06-27 23:42:04 ~ 2023-06-27 23:42:17 (14 seconds)


plot