HOME   LIST
‹–   –›

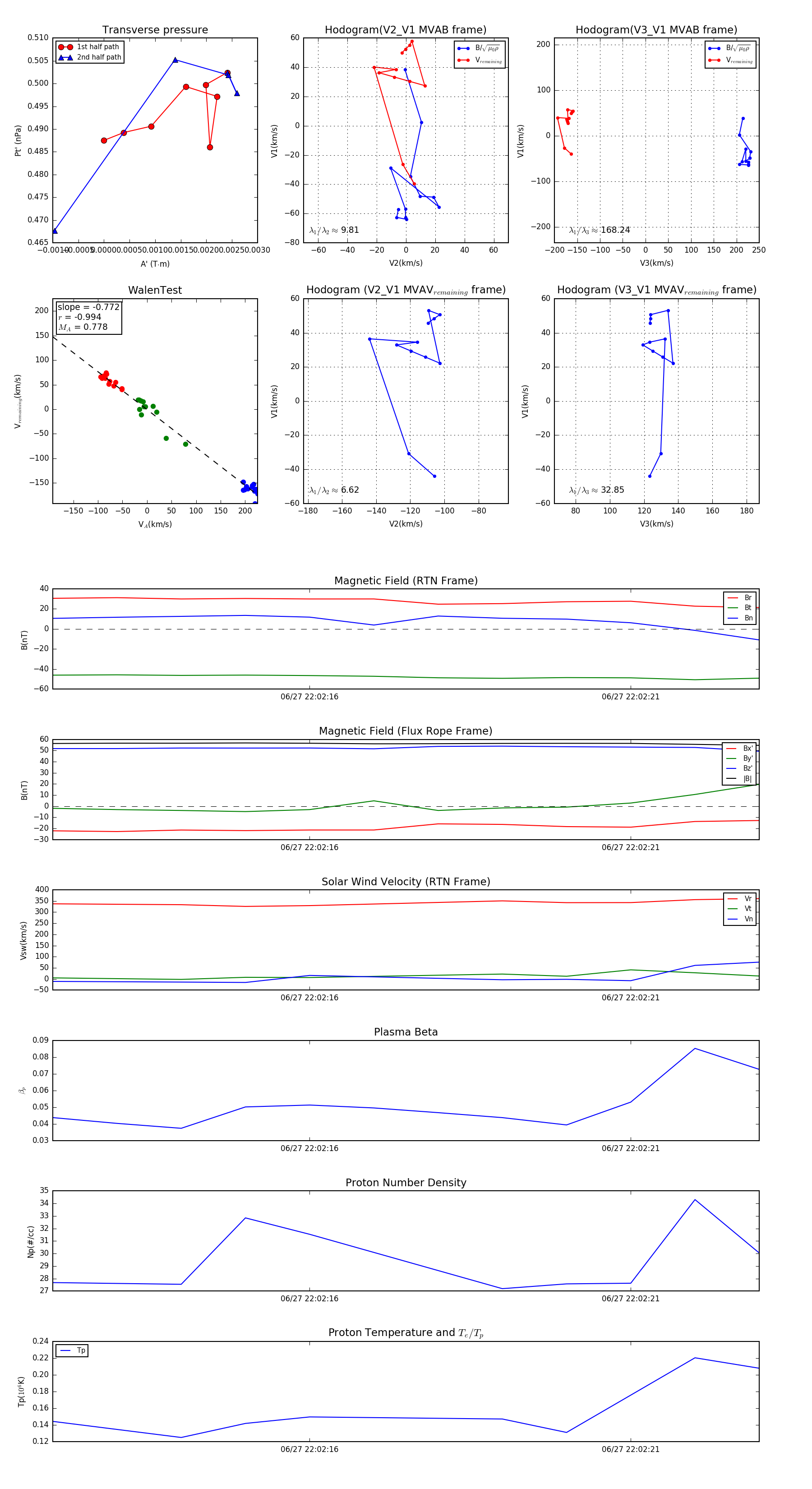
Flux Rope in 2023

Flux Rope Event 2023-06-27 22:02:12 ~ 2023-06-27 22:02:23 (12 seconds)


plot