HOME   LIST
‹–   –›

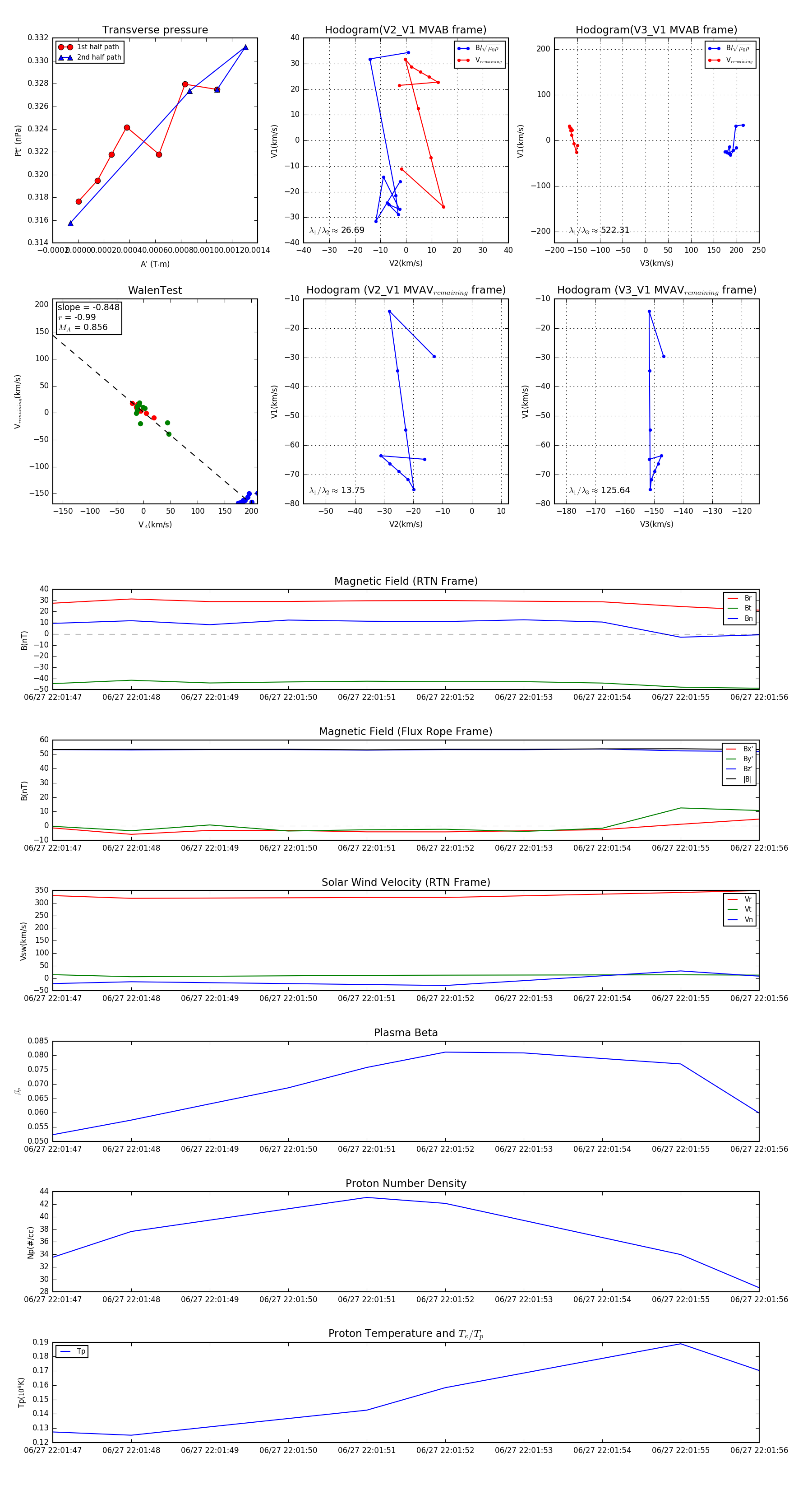
Flux Rope in 2023

Flux Rope Event 2023-06-27 22:01:47 ~ 2023-06-27 22:01:56 (10 seconds)


plot