HOME   LIST
‹–   –›

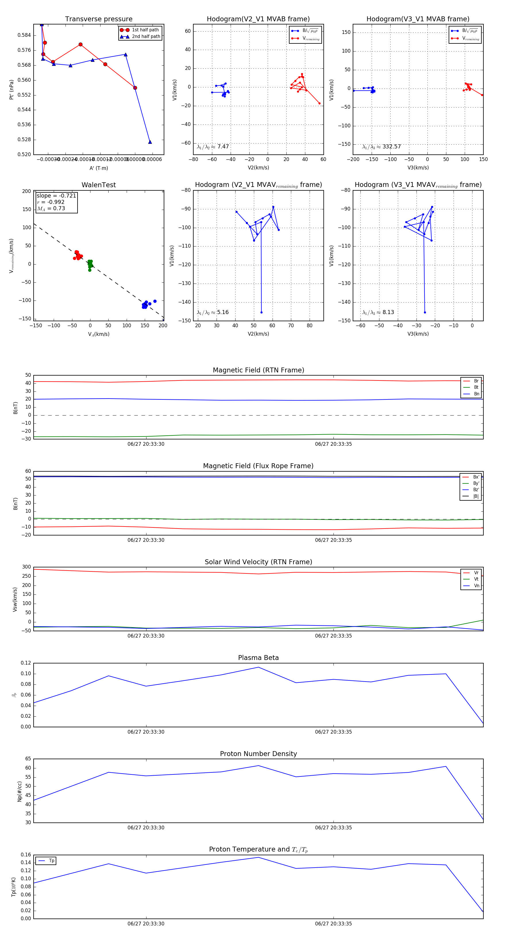
Flux Rope in 2023

Flux Rope Event 2023-06-27 20:33:27 ~ 2023-06-27 20:33:39 (13 seconds)


plot