HOME   LIST
‹–   –›

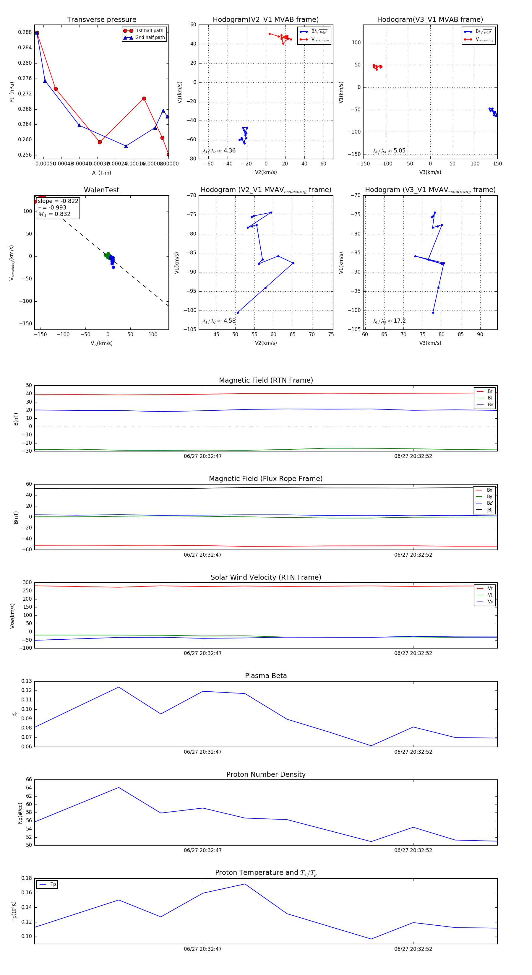
Flux Rope in 2023

Flux Rope Event 2023-06-27 20:32:43 ~ 2023-06-27 20:32:54 (12 seconds)


plot