HOME   LIST
‹–   –›

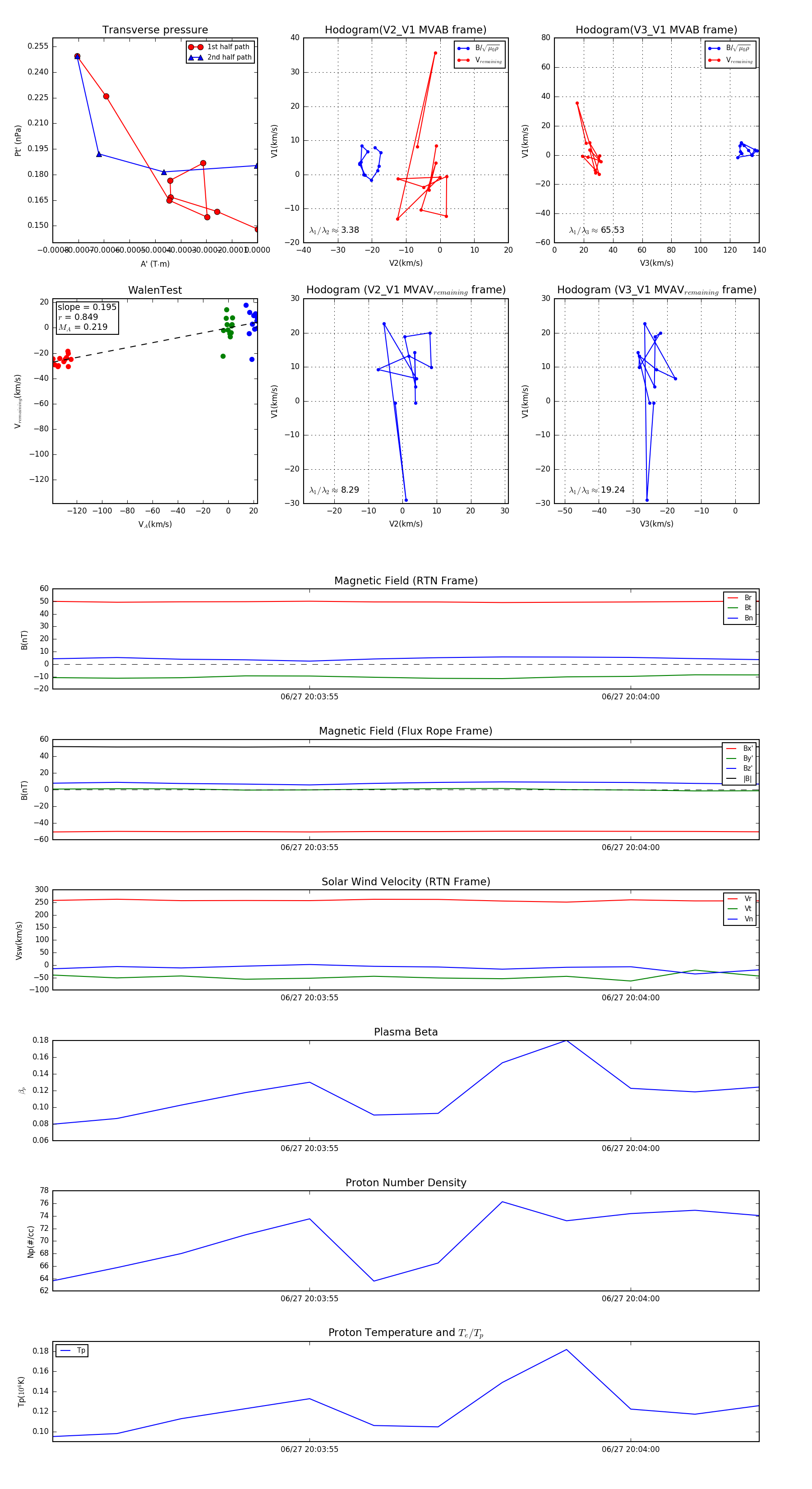
Flux Rope in 2023

Flux Rope Event 2023-06-27 20:03:51 ~ 2023-06-27 20:04:02 (12 seconds)


plot