HOME   LIST
‹–   –›

Flux Rope in 2023

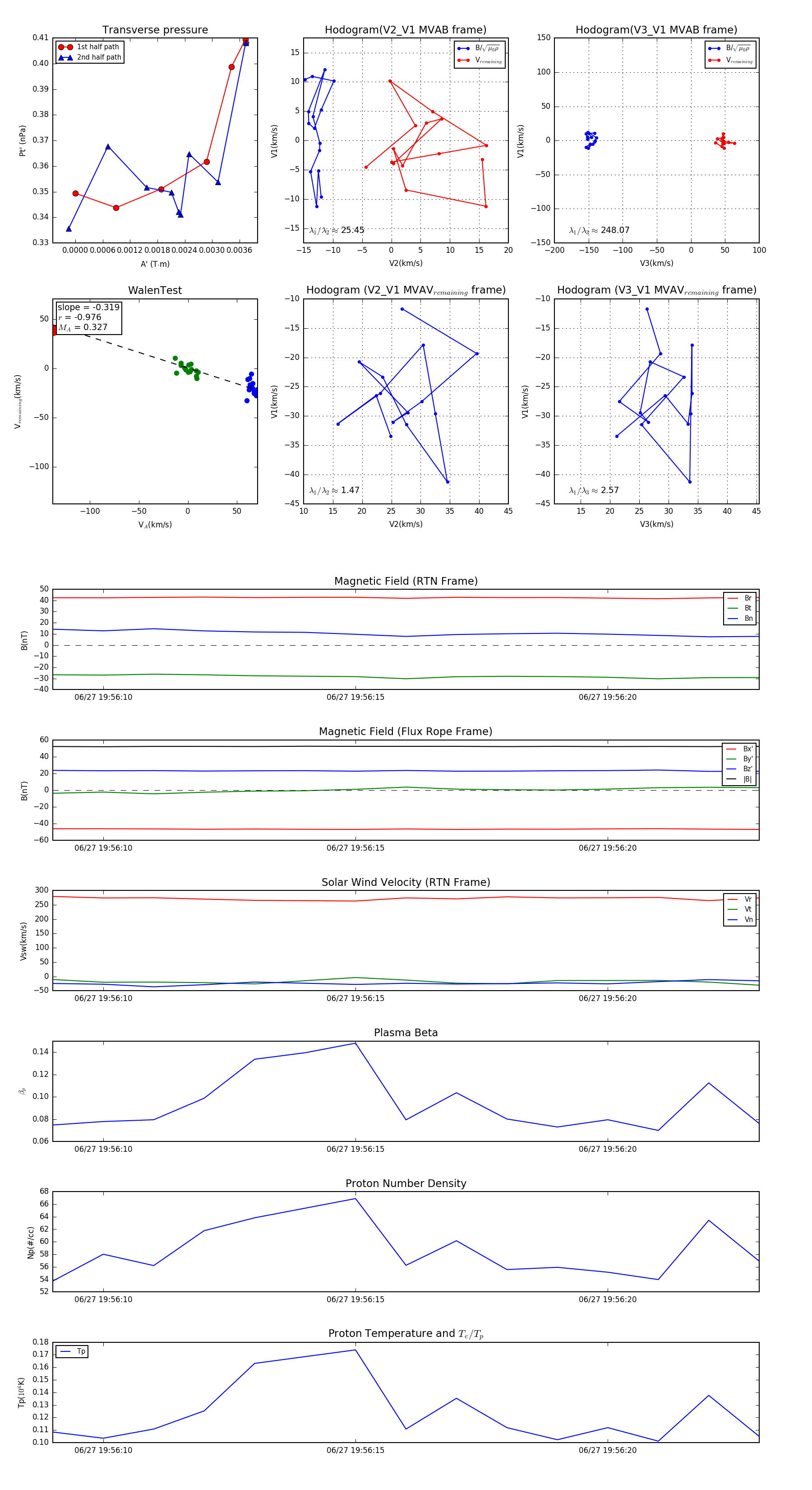
Flux Rope Event 2023-06-27 19:56:09 ~ 2023-06-27 19:56:23 (15 seconds)


plot