HOME   LIST
‹–   –›

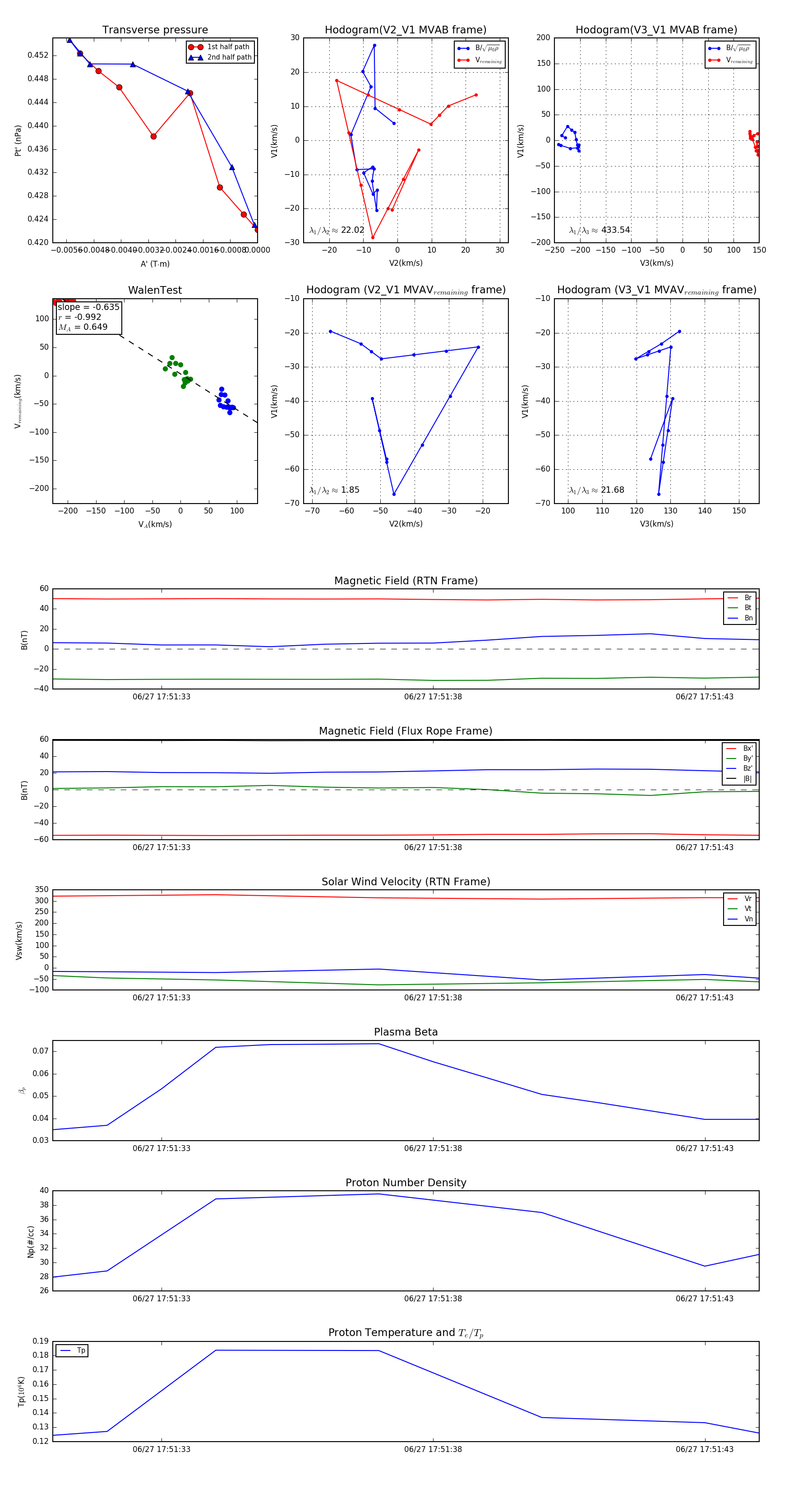
Flux Rope in 2023

Flux Rope Event 2023-06-27 17:51:31 ~ 2023-06-27 17:51:44 (14 seconds)


plot