HOME   LIST
‹–   –›

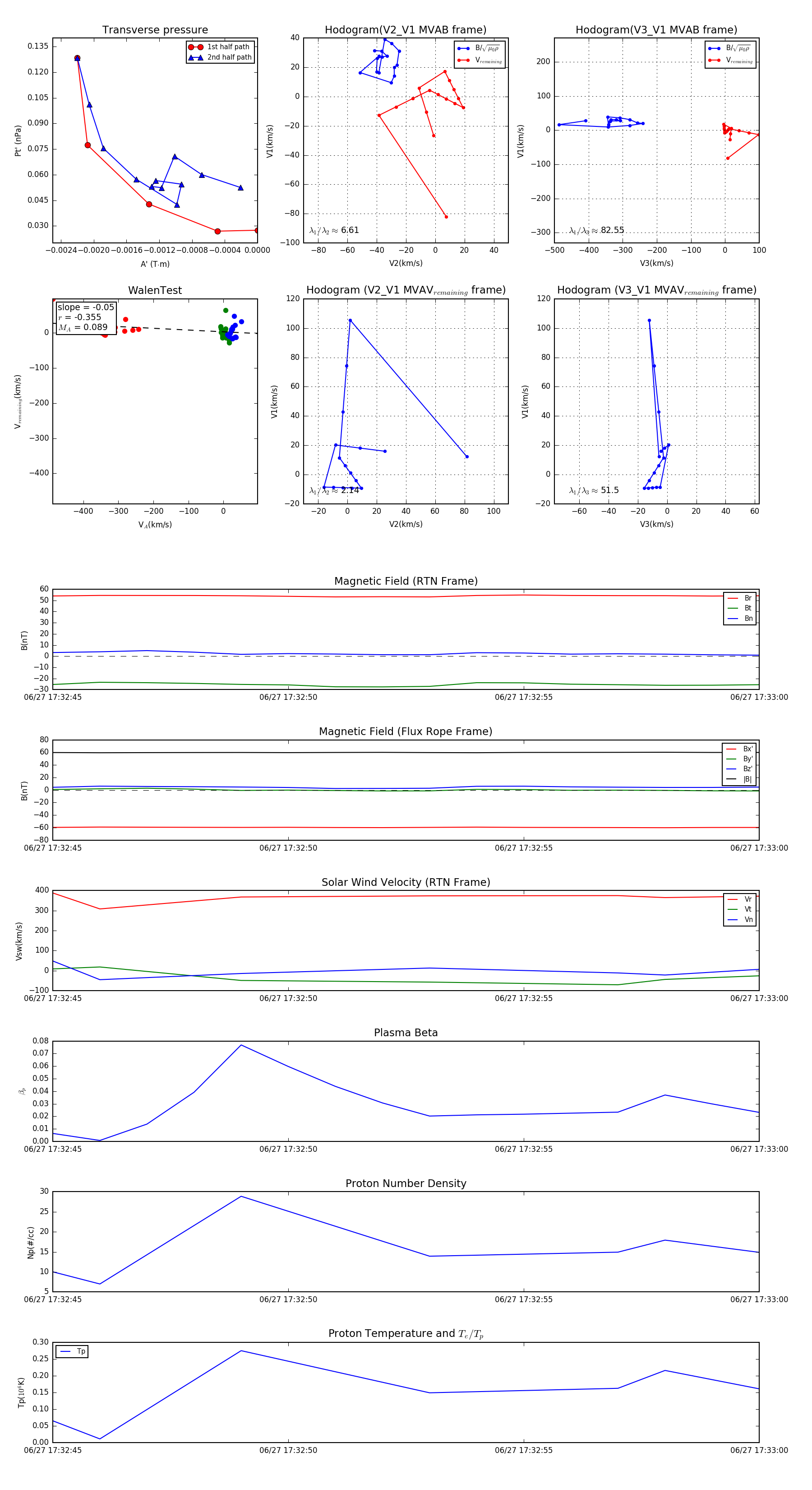
Flux Rope in 2023

Flux Rope Event 2023-06-27 17:32:45 ~ 2023-06-27 17:33:00 (16 seconds)


plot