HOME   LIST
‹–   –›

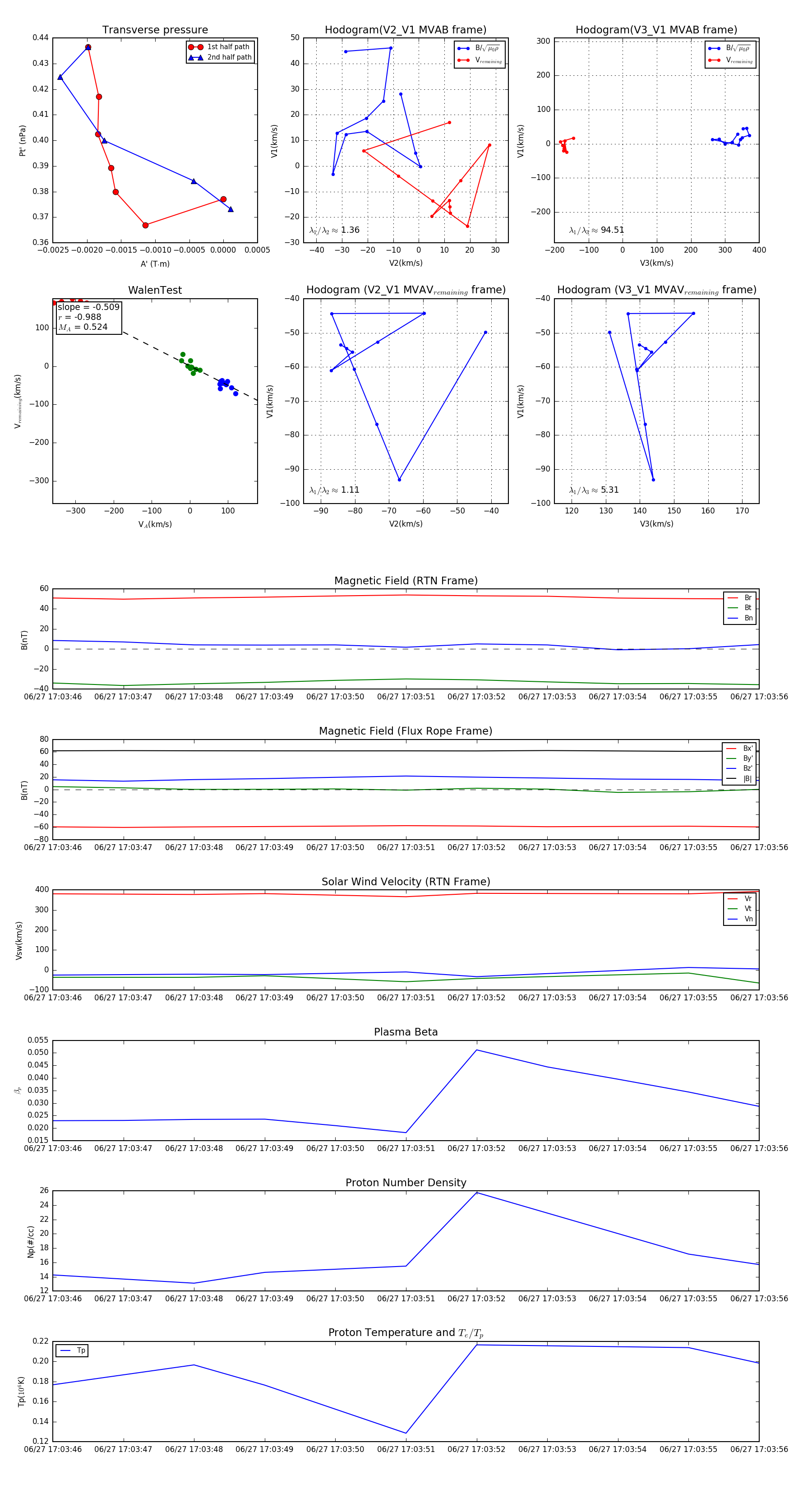
Flux Rope in 2023

Flux Rope Event 2023-06-27 17:03:46 ~ 2023-06-27 17:03:56 (11 seconds)


plot