HOME   LIST
‹–   –›

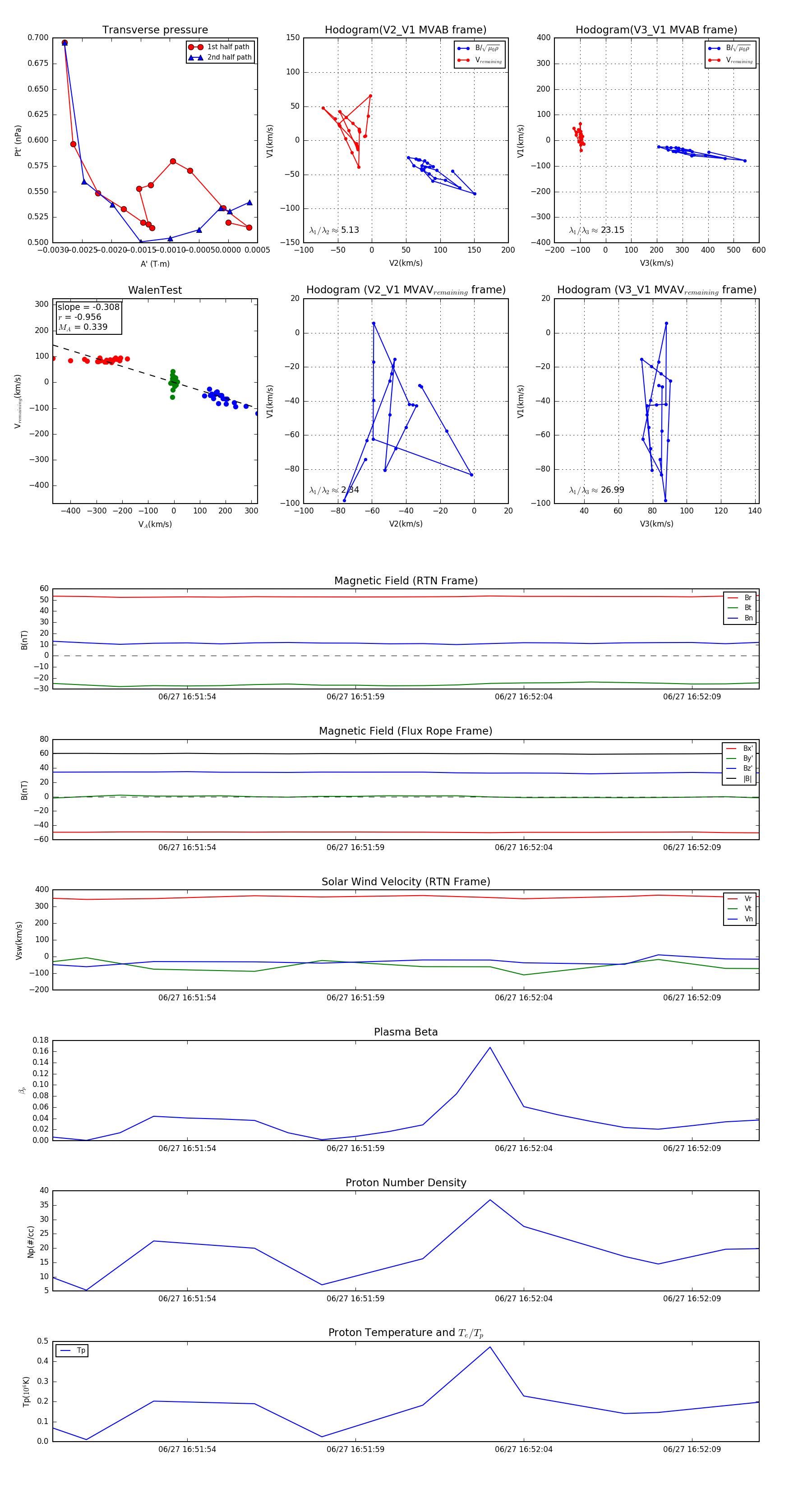
Flux Rope in 2023

Flux Rope Event 2023-06-27 16:51:50 ~ 2023-06-27 16:52:11 (22 seconds)


plot