HOME   LIST
‹–   –›

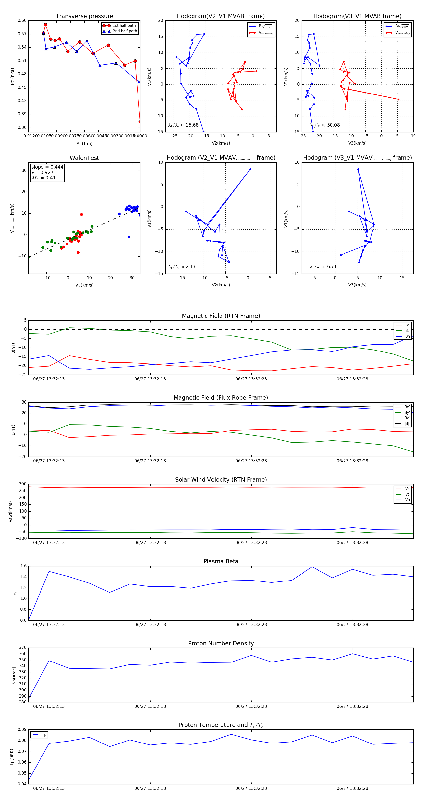
Flux Rope in 2023

Flux Rope Event 2023-06-27 13:32:12 ~ 2023-06-27 13:32:31 (20 seconds)


plot