HOME   LIST
‹–   –›

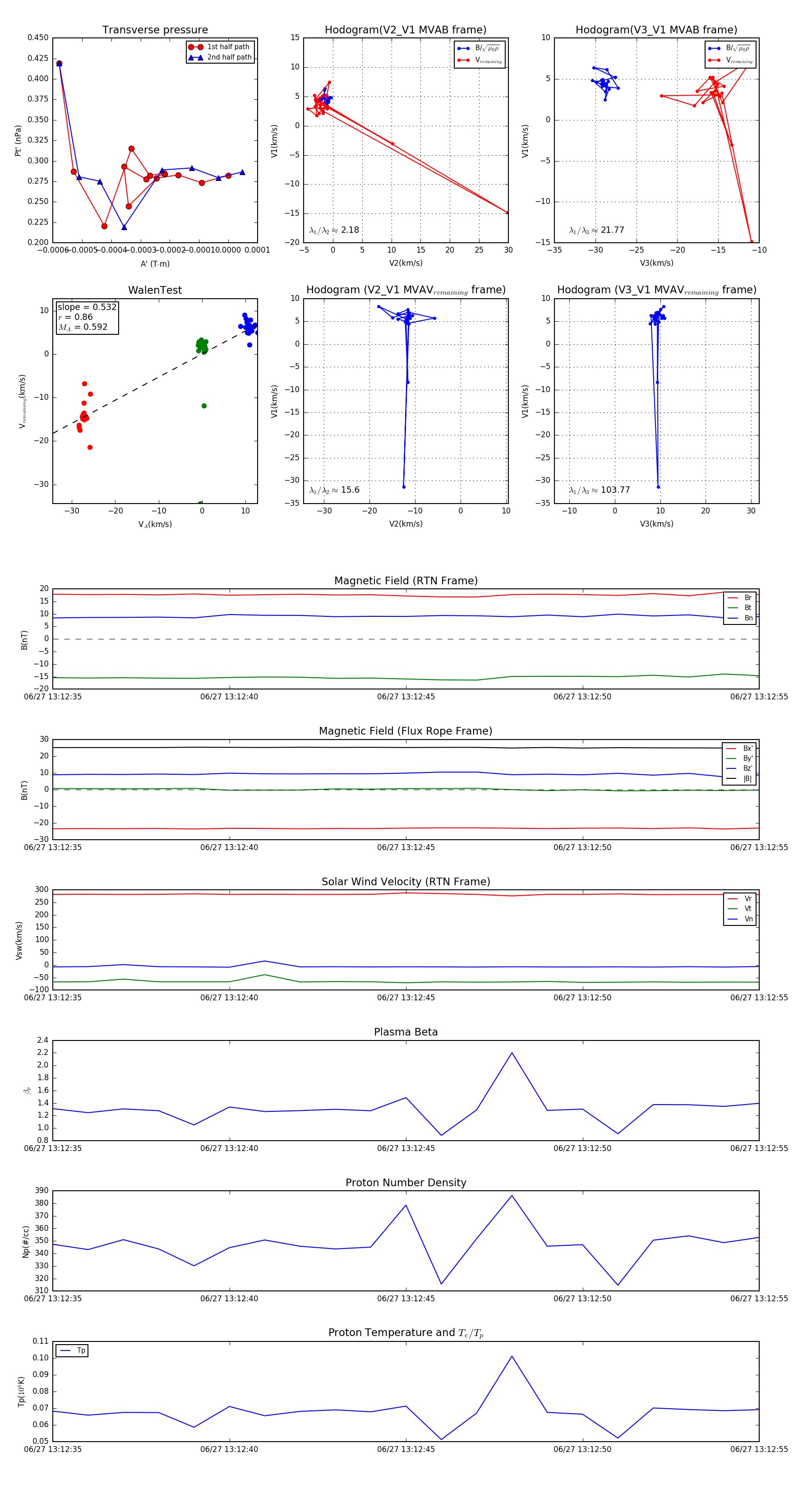
Flux Rope in 2023

Flux Rope Event 2023-06-27 13:12:35 ~ 2023-06-27 13:12:55 (21 seconds)


plot