HOME   LIST
‹–   –›

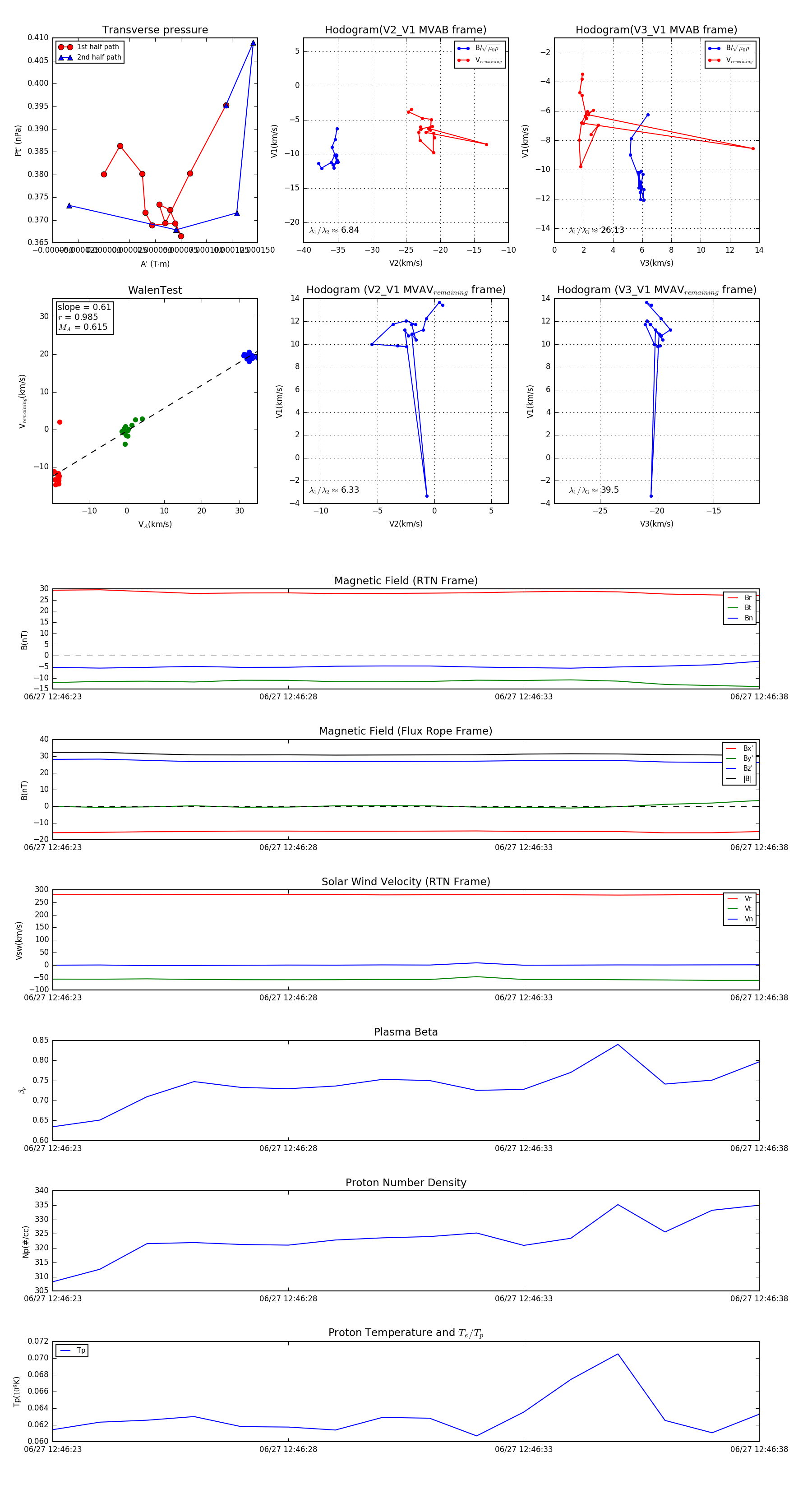
Flux Rope in 2023

Flux Rope Event 2023-06-27 12:46:23 ~ 2023-06-27 12:46:38 (16 seconds)


plot