HOME   LIST
‹–   –›

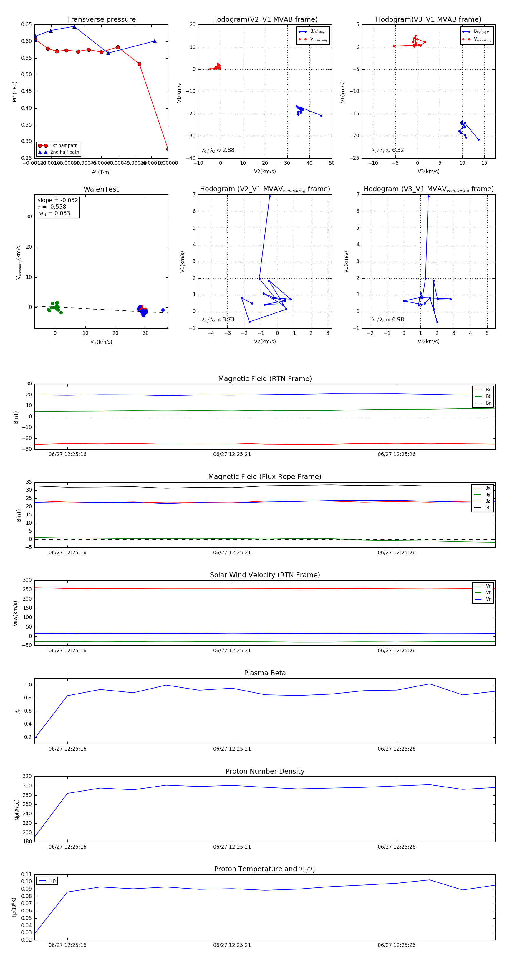
Flux Rope in 2023

Flux Rope Event 2023-06-27 12:25:15 ~ 2023-06-27 12:25:29 (15 seconds)


plot