HOME   LIST
‹–   –›

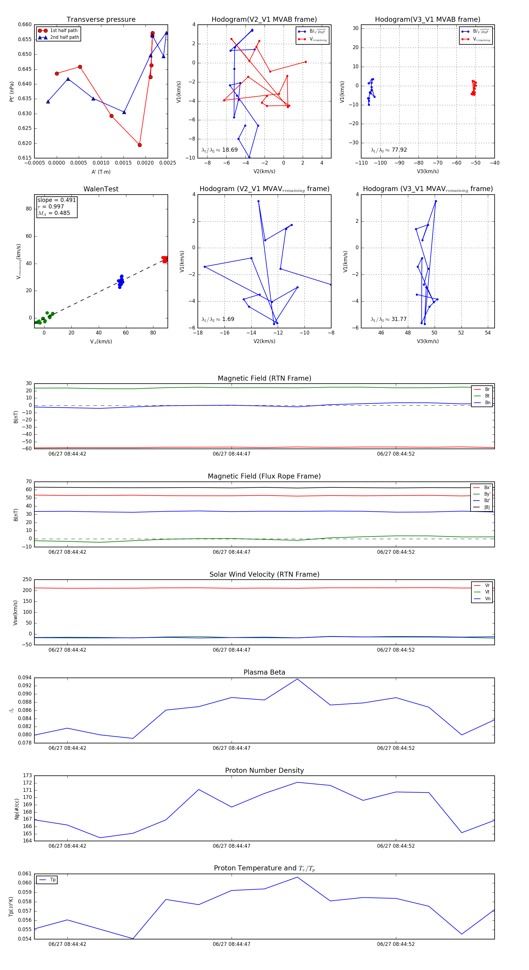
Flux Rope in 2023

Flux Rope Event 2023-06-27 08:44:41 ~ 2023-06-27 08:44:55 (15 seconds)


plot