HOME   LIST
‹–   –›

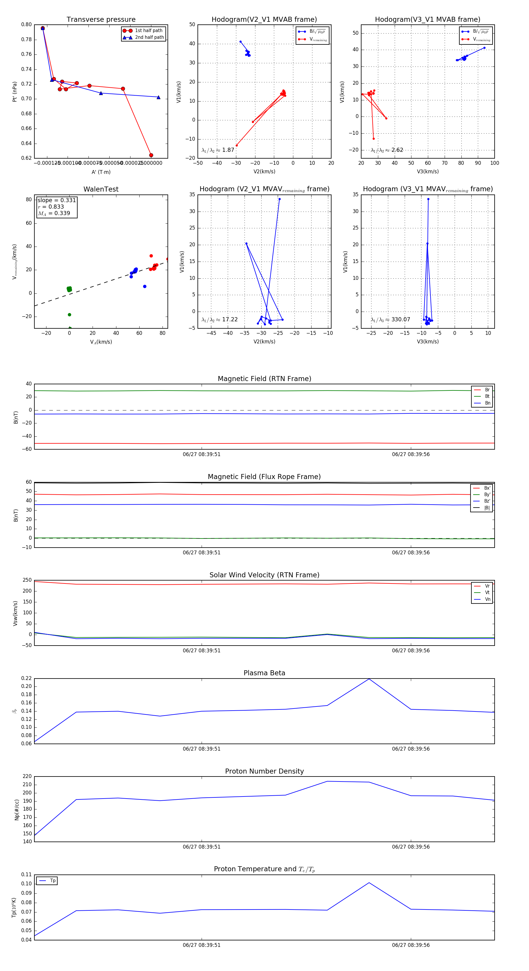
Flux Rope in 2023

Flux Rope Event 2023-06-27 08:39:47 ~ 2023-06-27 08:39:58 (12 seconds)


plot