HOME   LIST
‹–   –›

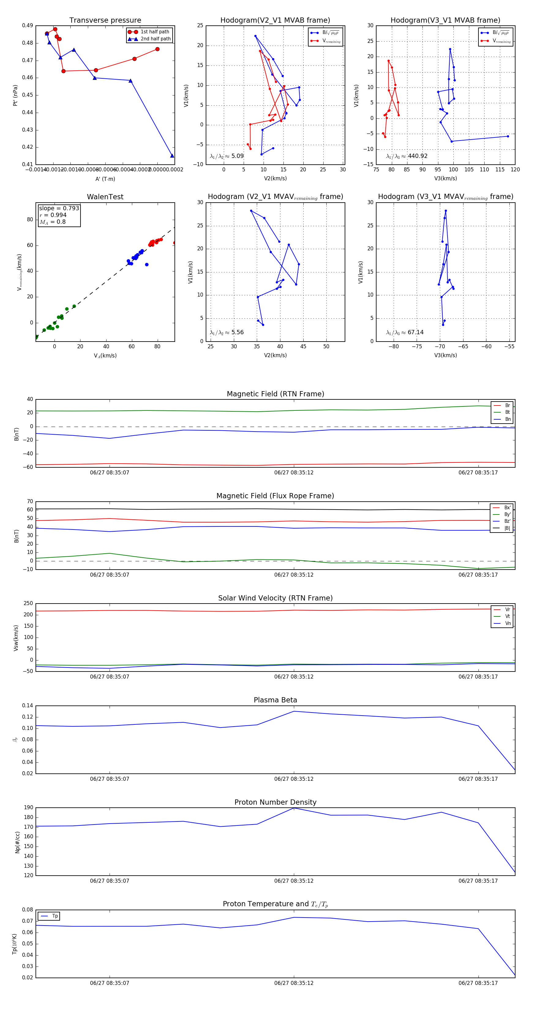
Flux Rope in 2023

Flux Rope Event 2023-06-27 08:35:05 ~ 2023-06-27 08:35:18 (14 seconds)


plot