HOME   LIST
‹–   –›

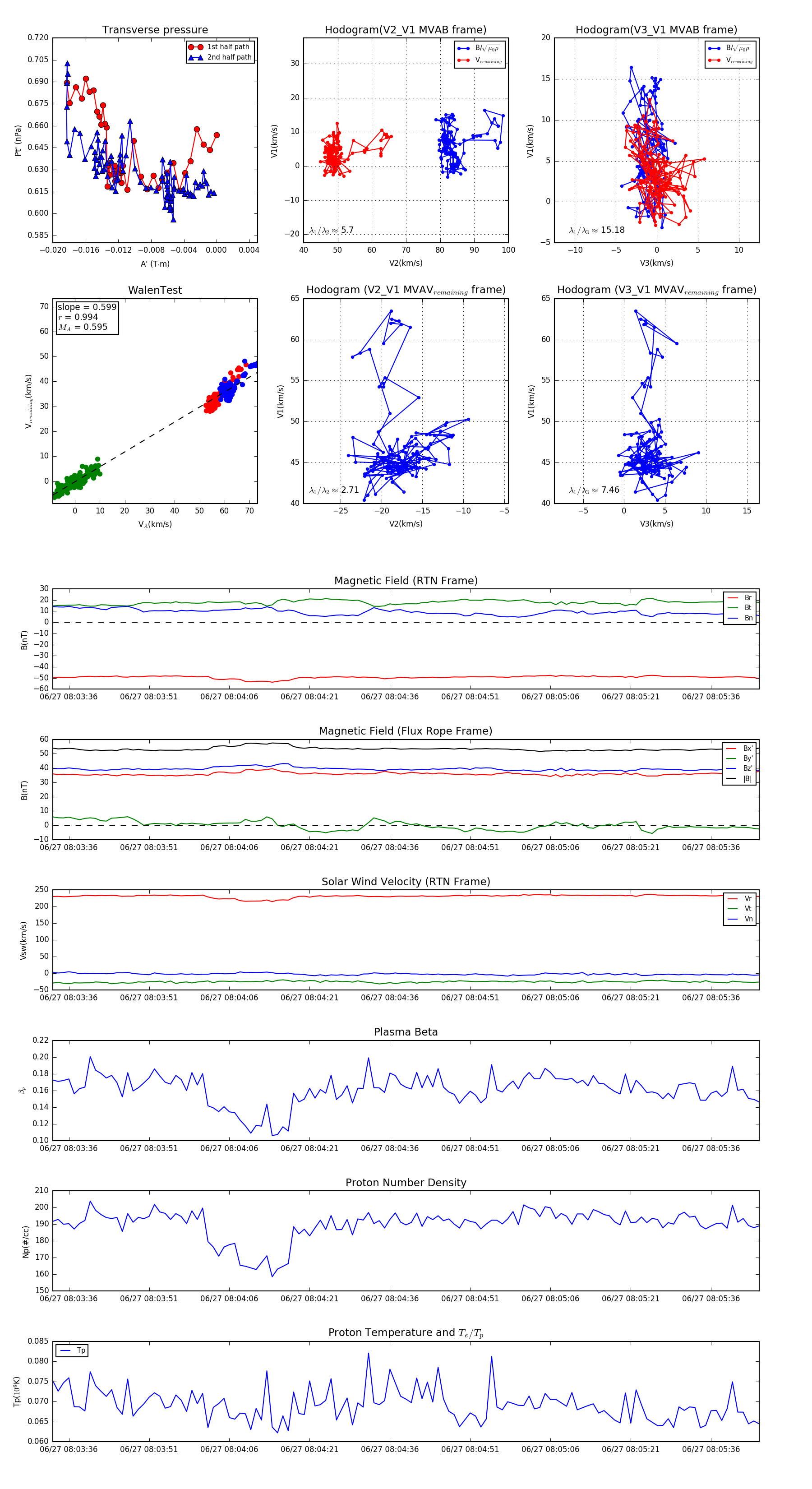
Flux Rope in 2023

Flux Rope Event 2023-06-27 08:03:33 ~ 2023-06-27 08:05:45 (133 seconds)


plot