HOME   LIST
‹–   –›

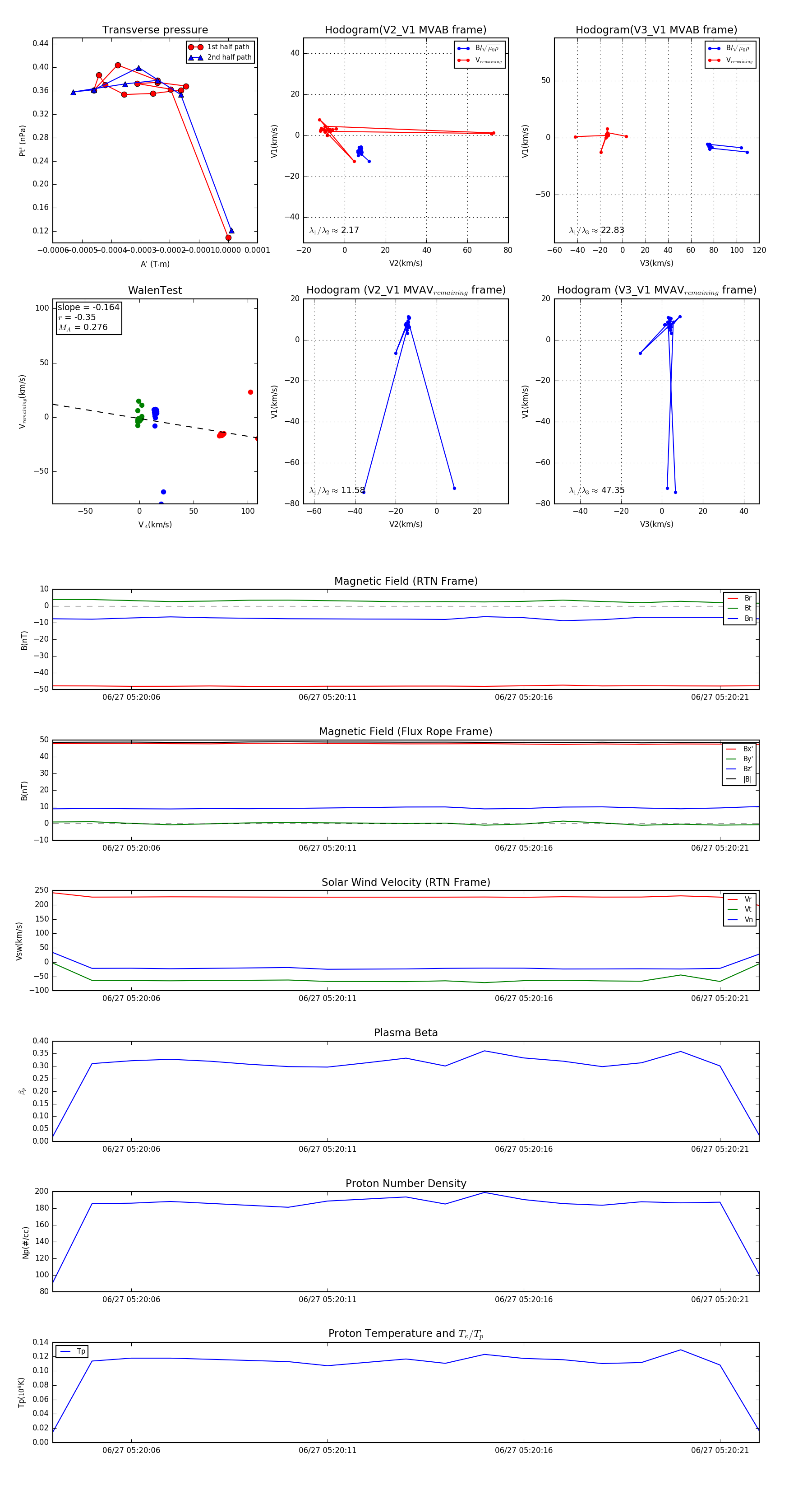
Flux Rope in 2023

Flux Rope Event 2023-06-27 05:20:04 ~ 2023-06-27 05:20:22 (19 seconds)


plot