HOME   LIST
‹–   –›

Flux Rope in 2023

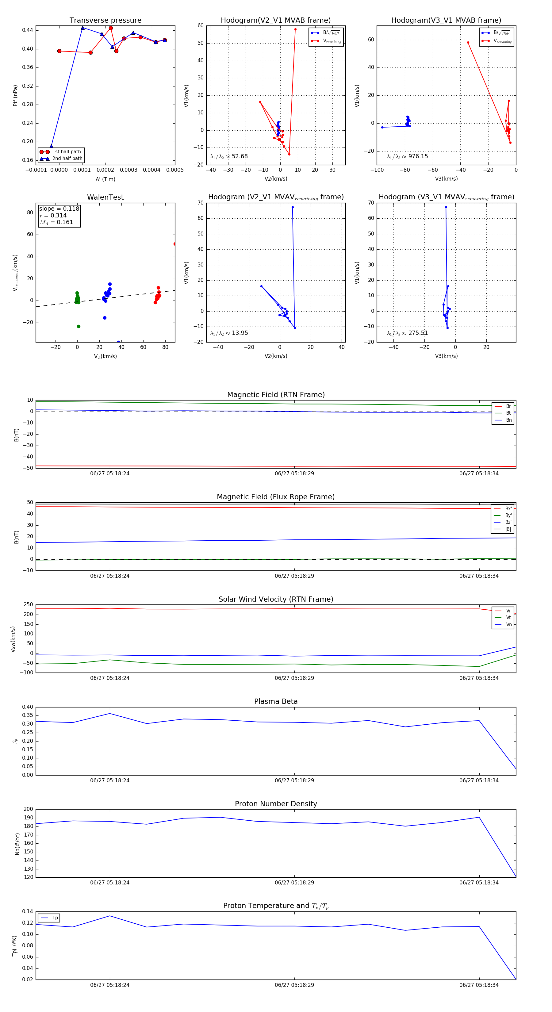
Flux Rope Event 2023-06-27 05:18:22 ~ 2023-06-27 05:18:35 (14 seconds)


plot