HOME   LIST
‹–   –›

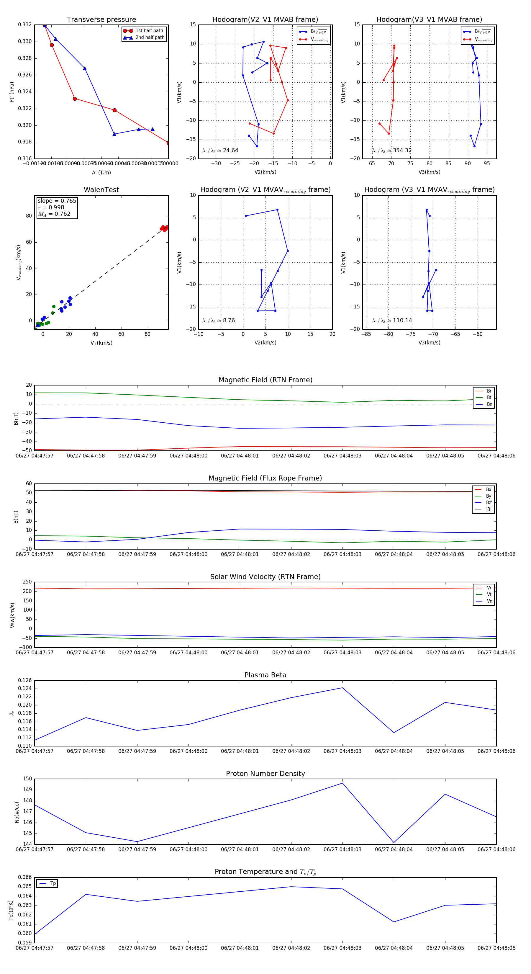
Flux Rope in 2023

Flux Rope Event 2023-06-27 04:47:57 ~ 2023-06-27 04:48:06 (10 seconds)


plot