HOME   LIST
‹–   –›

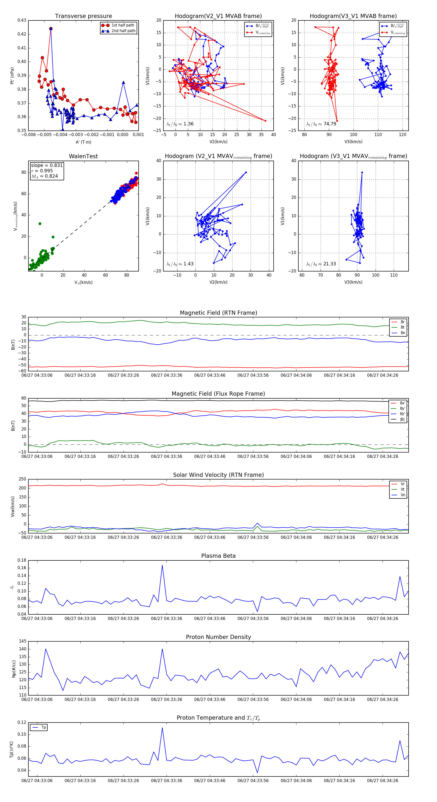
Flux Rope in 2023

Flux Rope Event 2023-06-27 04:33:04 ~ 2023-06-27 04:34:32 (89 seconds)


plot