HOME   LIST
‹–   –›

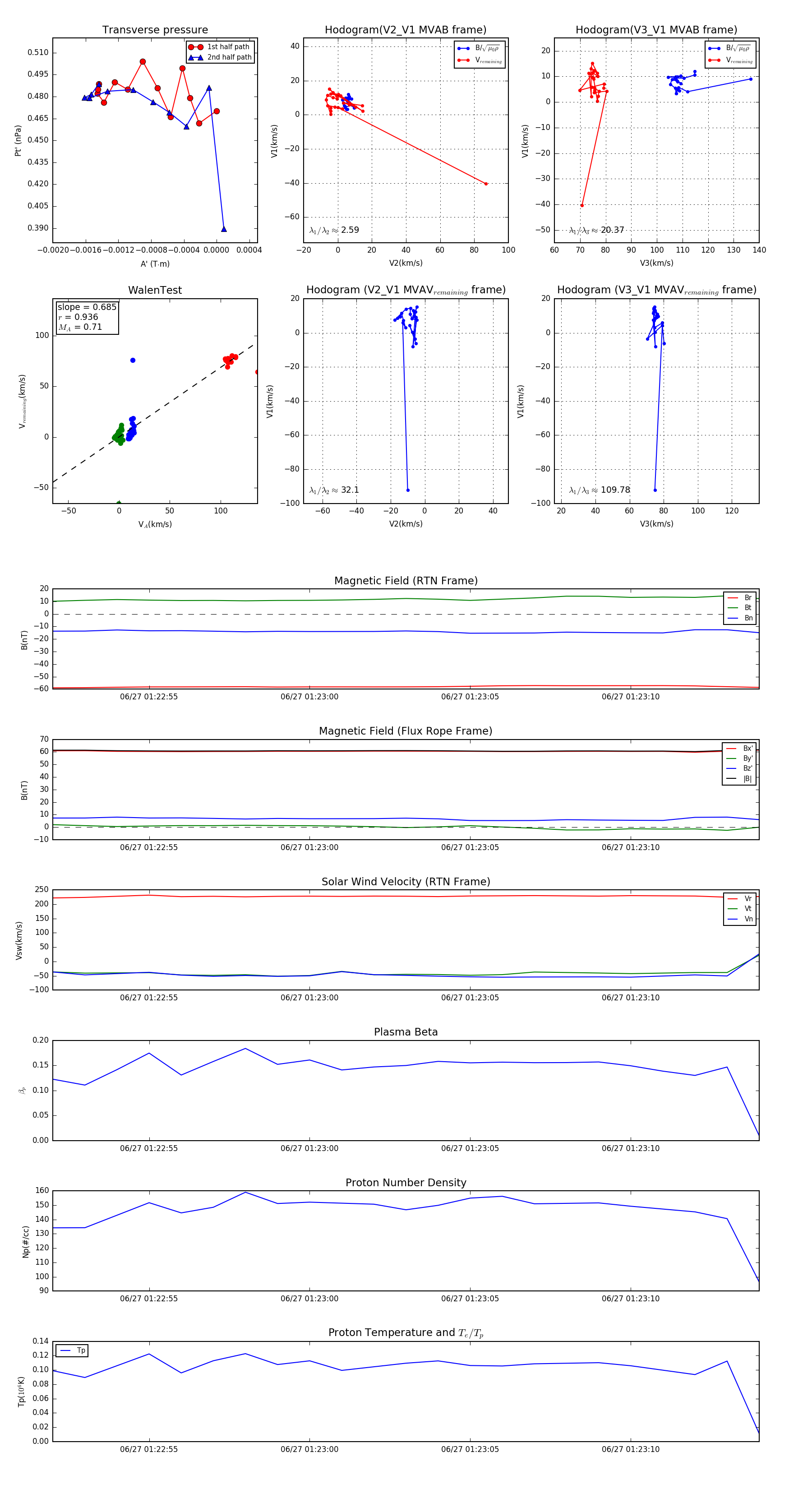
Flux Rope in 2023

Flux Rope Event 2023-06-27 01:22:52 ~ 2023-06-27 01:23:14 (23 seconds)


plot