HOME   LIST
‹–   –›

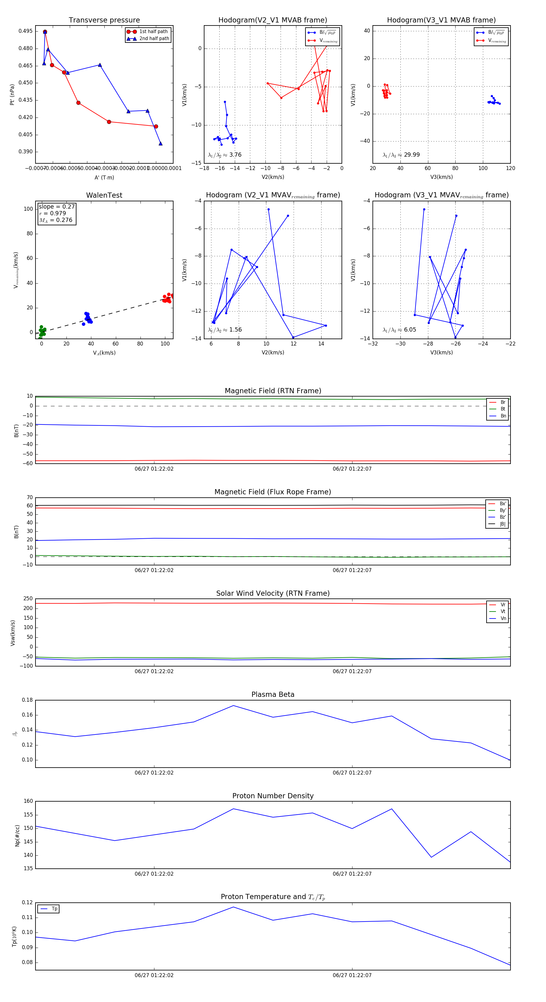
Flux Rope in 2023

Flux Rope Event 2023-06-27 01:21:59 ~ 2023-06-27 01:22:11 (13 seconds)


plot