HOME   LIST
‹–   –›

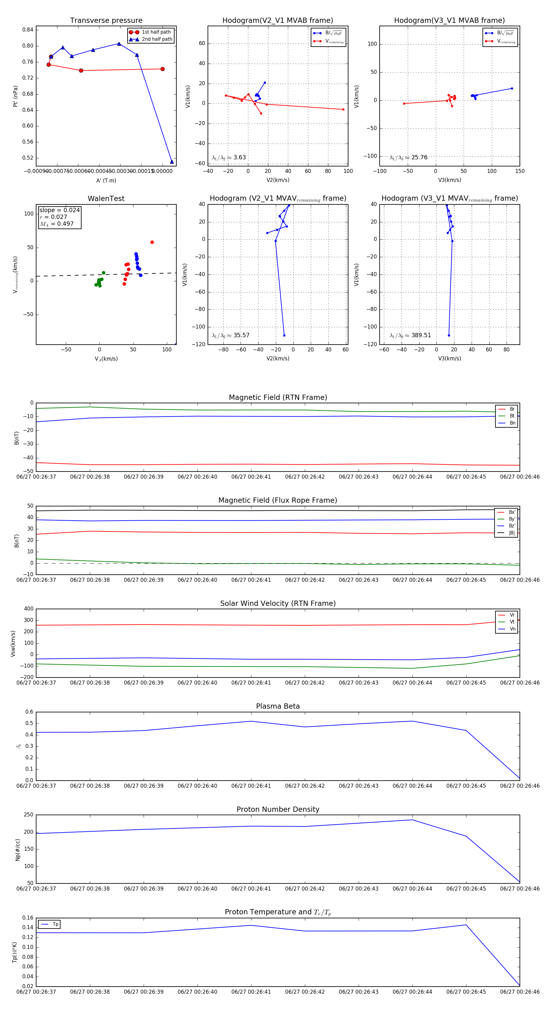
Flux Rope in 2023

Flux Rope Event 2023-06-27 00:26:37 ~ 2023-06-27 00:26:46 (10 seconds)


plot