HOME   LIST
‹–   –›

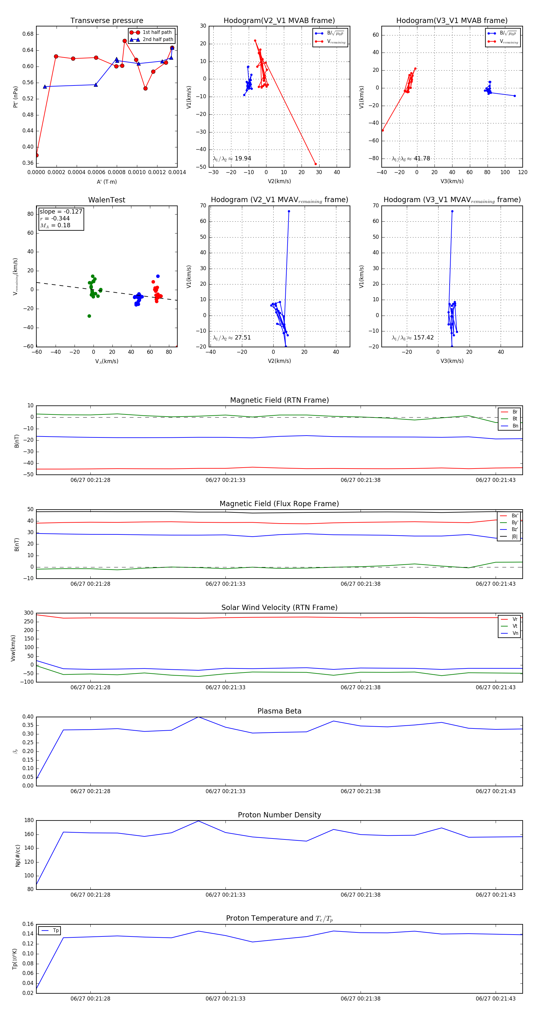
Flux Rope in 2023

Flux Rope Event 2023-06-27 00:21:26 ~ 2023-06-27 00:21:44 (19 seconds)


plot