HOME   LIST
‹–   –›

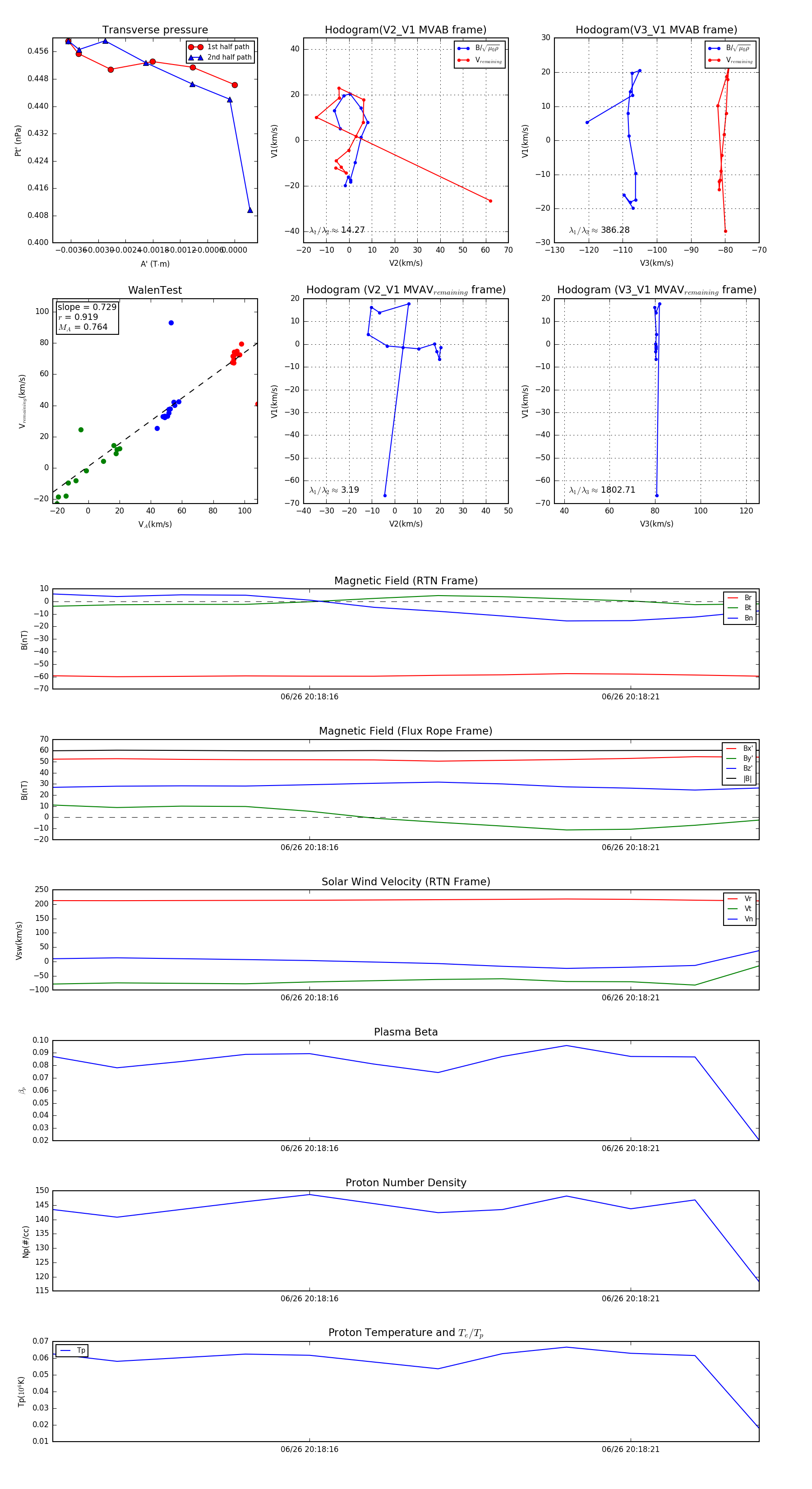
Flux Rope in 2023

Flux Rope Event 2023-06-26 20:18:12 ~ 2023-06-26 20:18:23 (12 seconds)


plot