HOME   LIST
‹–   –›

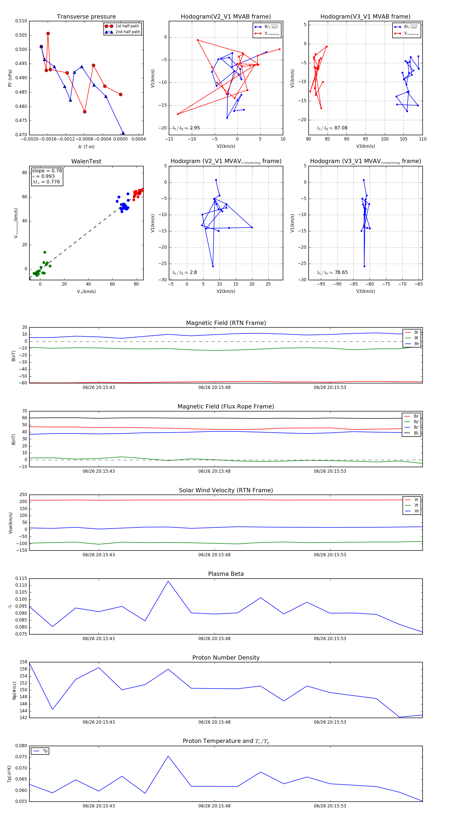
Flux Rope in 2023

Flux Rope Event 2023-06-26 20:15:40 ~ 2023-06-26 20:15:57 (18 seconds)


plot