HOME   LIST
‹–   –›

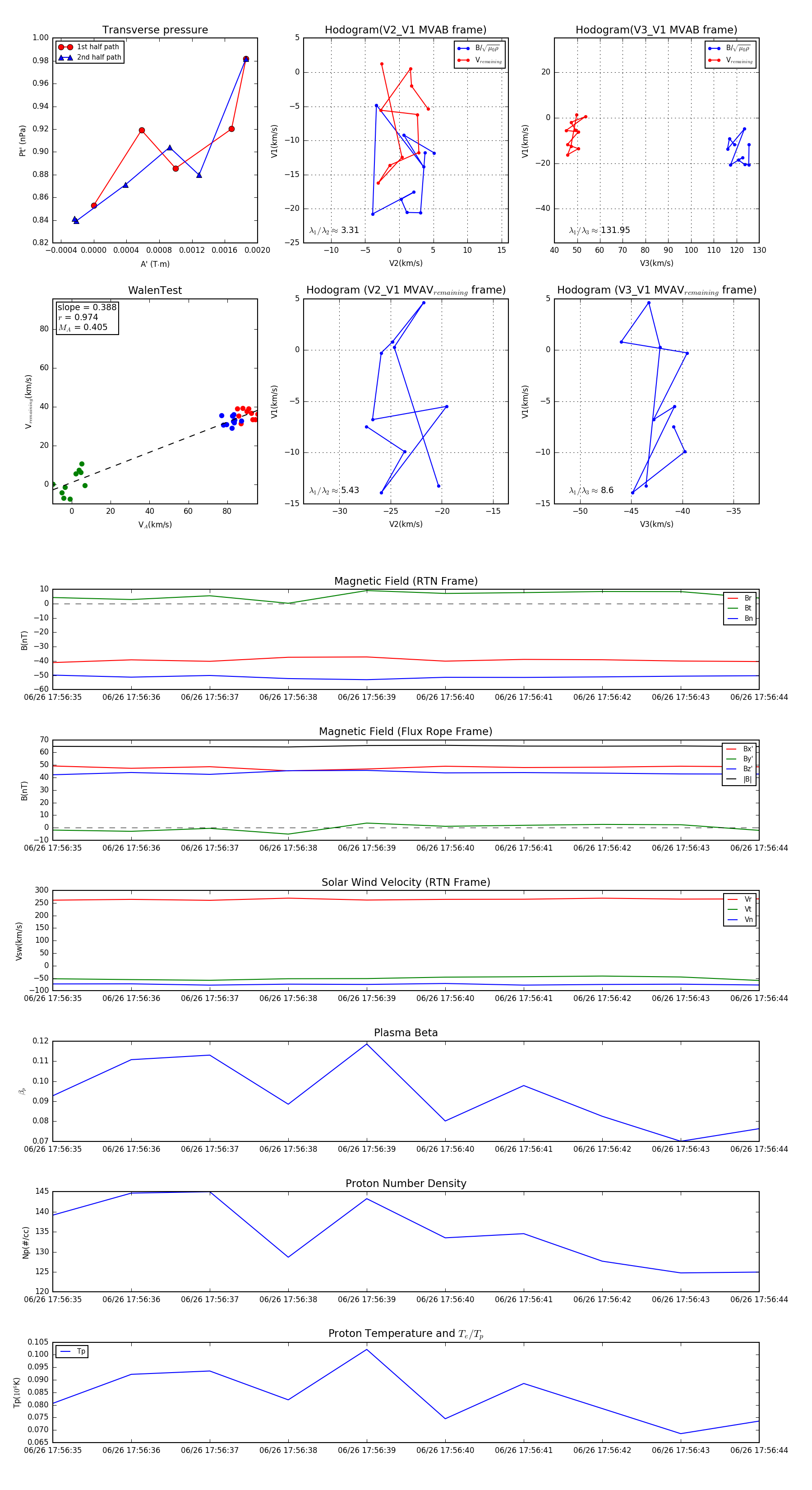
Flux Rope in 2023

Flux Rope Event 2023-06-26 17:56:35 ~ 2023-06-26 17:56:44 (10 seconds)


plot