HOME   LIST
‹–   –›

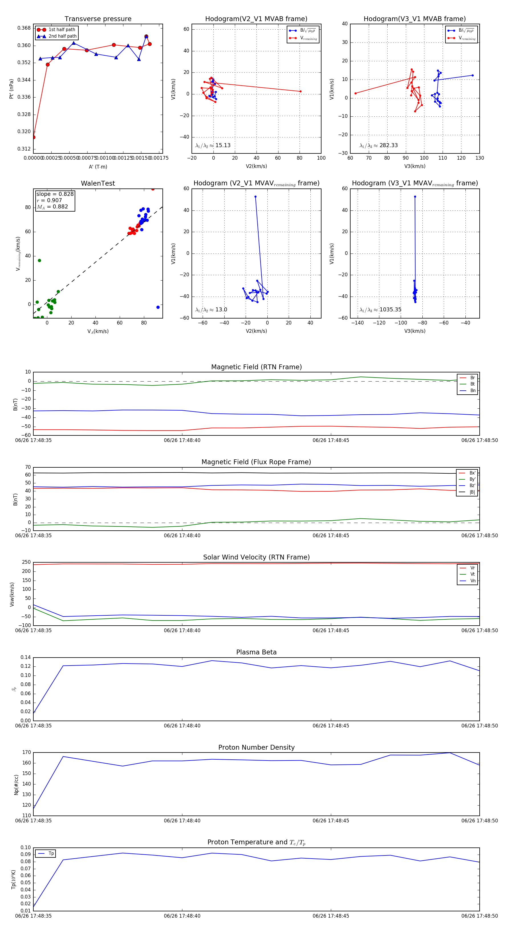
Flux Rope in 2023

Flux Rope Event 2023-06-26 17:48:35 ~ 2023-06-26 17:48:50 (16 seconds)


plot