HOME   LIST
‹–   –›

Flux Rope in 2023

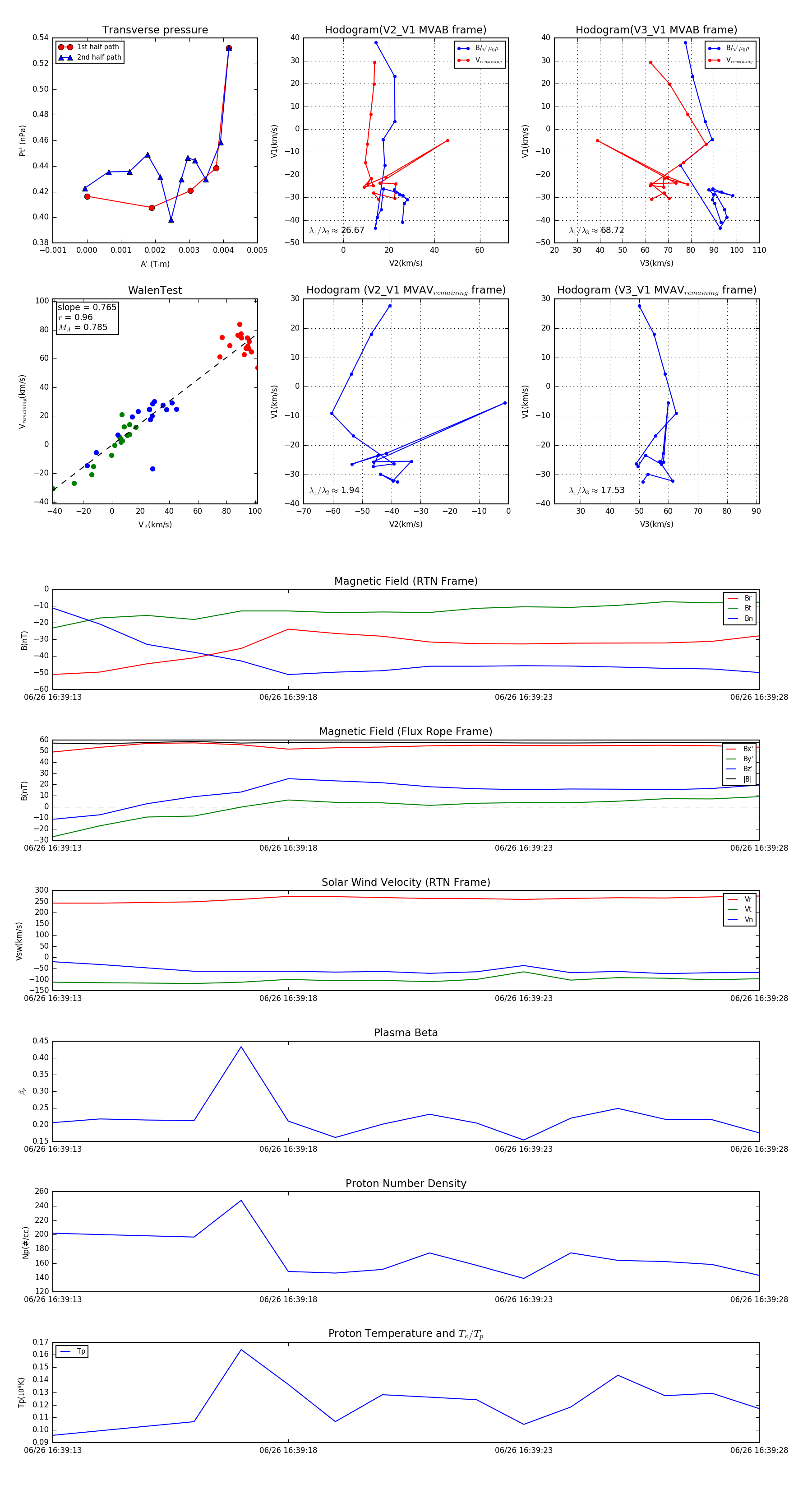
Flux Rope Event 2023-06-26 16:39:13 ~ 2023-06-26 16:39:28 (16 seconds)


plot